Microchip Technology EV23R43A Evaluierungsboard

Das EV23R43A Evaluierungsboard von Microchip Technology ist vollständig bestückt und zur Evaluierung und Demonstration der Funktionen von MIC2129 ausgelegt.  Die MIC2129 sind synchrone DC/DC-Abwärtsregler mit adaptiver On-time-Steuerungsarchitektur. Der MIC2129 ist in einem 4 mm x 4 mm großen VQFN-Gehäuse mit 24 Pin und in einem 7,8 mm x6,4 mm großen TSSOP-Gehäuse mit 24 Pin verfügbar. Dieses Evaluierungsboard verfügt über eine interne Bootstrap-Diode, einen internen Bootstrap-LDO und einen wählbaren Leichtlast-Betriebsmodus. Das EV23R43A Evaluierungsboard kann mit einem großen Eingangsbereich von 4,5 V bis 100 V, mit einer einstellbaren Schaltfrequenz von 100 kHz bis 800 kHz und in einem Sperrschichttemperaturbereich von -40°C bis +125°C betrieben werden. Dieses Evaluierungsboard wird für Kommunikations-, Fahrzeug- und Industrieapplikationen verwendet.

Merkmale

  • Ausgangsspannung Fernerkundung
  • Präzisionsfreigabe
  • Interne Bootstrap-Diode
  • Interner Bootstrap-LDO
  • Wählbarer Leichtlast-Betriebsmodus
  • Einstellbare Zeit für Soft-Start
  • Einstellbarer positiver und negativer Strombegrenzungs-Schwellenwert
  • Wählbarer Modus für die Strombegrenzungsmodus (Hiccup, Verriegelt, Zyklus-für-Zyklus)
  • Ausgangsüberspannungsschutz
  • Interne Kompensation
  • Power Good (PG)-Ausgang

Technische Daten

  • Großer Eingangsbereich: 4,5 V bis 100 V
  • 100 kHz bis 800 kHz anpassbare Schaltfrequenz
  • Sperrschichttemperaturbereich: -40 °C bis +125 °C
  • Einstellbare Ausgangsspannung: 0,6 V bis DMAX x VIN
  • Wählbare Gate-Treiber-Spannung: 5,2 V/7,5 V/10,5 V

Applikationen

  • Kommunikation
  • Automobil-Applikationen
  • Industrieapplikationen

Evaluierungsboard

Microchip Technology EV23R43A Evaluierungsboard

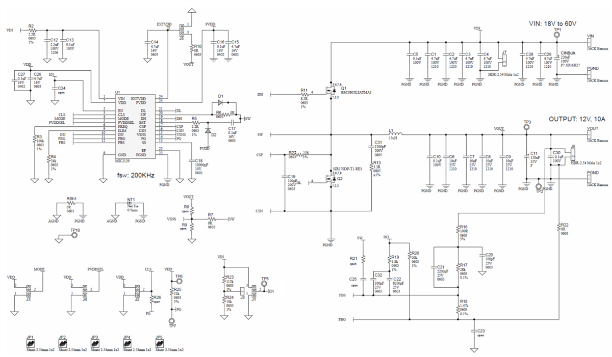
Schaltplan

Schaltplan - Microchip Technology EV23R43A Evaluierungsboard
Veröffentlichungsdatum: 2024-03-22 | Aktualisiert: 2024-05-13