Microchip Technology MCP16364 DC/DC-Abwärtswandler
Microchip Technology MCP16364 DC/DC-Abwärtswandler sind hochintegrierte Wandler mit hohem Wirkungsgrad und fester Frequenz in einem kompakten 8-Pin-VDFN-Gehäuse von 3 mm x 3 mm. Diese Wandler liefern einen Dauerstrom von 1 A und regeln gleichzeitig die Ausgangsspannung von 2 V bis 24 V. Die MCP16364 Wandler können im Impulsfrequenzmodulations-/Pulsbreitenmodulationsmodus (PFM/PWM) betrieben werden. Die MCP16364 Wandler schalten im PFM-Modus für Bedingungen mit geringer Last und großen Abwärtswandlungsverhältnissen, was zu einem höheren Wirkungsgrad über alle Lastbereiche hinweg führt. Diese Wandler sind für Fahrzeuganwendungen AEC-Q100-qualifiziert.Die MCP16364 Wandler verfügen über einen integrierten n-Kanal-Abwärtsschalter von 500 mΩ, eine feste Schaltfrequenz von 2,2 MHz, eine Spitzenstrommodussteuerung, einen internen Sanftanlauf, eine zyklusweise Spitzenstrombegrenzung und eine interne Bootstrap-Diode. Typische Applikationen umfassen die Wall-Cube-Regelung, Stromzähler, verteilte Stromversorgungen, Set-Top-Boxen und DSL-Kabelmodems.
Merkmale
- Eingangsspannungsbereich von 4 V (nach dem Start) bis 48 V
- Einstellbarer Ausgangsspannungsbereich: 2 V bis 24 V
- Integrierter n-Kanal-Abwärtsschalter: 500 mΩ
- 1 A Ausgangsstrom
- 2,2 MHz feste Schaltfrequenz
- 3 μA Typischer Abschaltstrom
- Typischer Ruhestrom von 18 μA (nicht schaltend)
- Automatischer PFM/PWM-Betrieb
- Power-Good-Ausgang
- Unterspannungssperre (UVLO)
- Spitzenstrommodus-Steuerung
- Interne Kompensation
- Interner Sanftanlauf
- Interne Bootstrap-Diode
- Zyklusweise Spitzenstrombegrenzung
- Übertemperaturschutz
- 8-Pin-VDFN-Gehäuse mit benetzbaren Flanken von 3 mm x 3 mm
- Für Fahrzeuganwendungen AEC-Q100-qualifiziert
Applikationen
- DC/DC- und 48-V-Automotive-Systeme
- Mikrocontroller -Vorspannungsversorgung
- Industrie-Eingangs-DC/DC-Umwandlung: 24 V
- Set-Top-Boxen und DSL-Kabelmodems
- Wall-Cube-Regulierung
- Batteriebetriebene SLA-Geräte
- Digitale AC/DC-Steuerungs-Stromquellen
- Energiemesser
- Gesundheitswesen und Medizin
- Verteilte Stromversorgungen
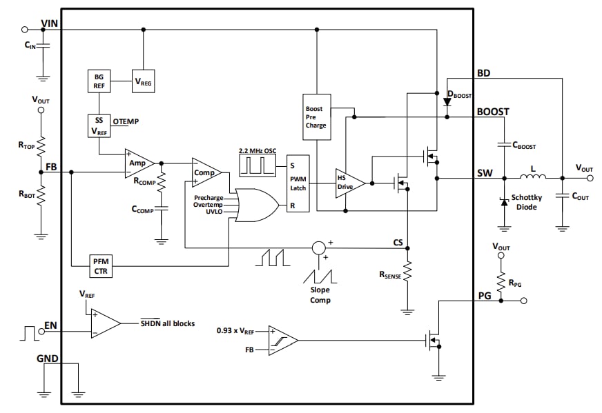
Blockdiagramm
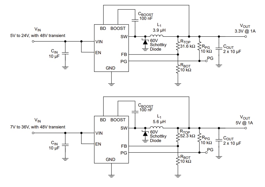
Schaltplan für typische Anwendungen
Veröffentlichungsdatum: 2025-06-27
| Aktualisiert: 2025-07-15
