Microchip Technology MCP1642 Schaltspannungsregler
Microchip Technology MCP1642 Schaltspannungsregler sind kompakte synchrone DC/DC-Aufwärtswandler mit hohem Wirkungsgrad und fester Frequenz. Diese MCP1642 Regler bieten eine benutzerfreundliche Stromversorgungslösung für Applikationen, die mithilfe von entweder einzelligen, zweizelligen oder dreizelligen Alkali-, Ultimate-Lithium-, NiCd-, NiMH-, einzelligen Li-Ionen- oder Li-Polymer-Batterien betrieben werden. Zu den typischen Applikationen gehören persönliche Medizinprodukte, drahtlose Sensoren, Handheld-Instrumente und GPS-Empfänger.Merkmale
- Wirkungsgrad von bis zu 96 % (typisch)
- Spitzen-Eingangsstrombegrenzung: 1,8 A (typisch)
- Niedrige Einschaltspannung von 0,65 V (typisch) 3,3 V VOUT bei 1 mA
- Niedrige Betriebseingangsspannung von 0,35 V (typisch) 3,3 V VOUT bei 1 mA
- Ausgangsspannungsbereich:
- Referenzspannung: 1,21 V VFB
- 1,8 V bis 5,5 V für die einstellbare Bauteiloption
- 1,8 V, 3,0 V, 3,3 V und 5,0 V für feste VOUT-Optionen
- Maximale Eingangsspannung: ≤ VOUT < 5,5 V
- PWM-Betrieb: 1 MHz
- Rauscharme und schwingungsbeständige Steuerung
- Open-Drain-Power-Good-Ausgang (PG)
- Interner Synchrongleichrichter
- Interne Kompensation
- Einschaltstrombegrenzung und interner Soft-Start
- Wählbare und Logik-gesteuerte Abschaltzustände:
- Echte Lasttrennungsoption (MCP1642B)
- Eingang-zu-Ausgangs-Bypass-Option (MCP1642D)
- Abschaltstrom: 1 µA (alle Zustände)
- Übertemperaturschutz
Applikationen
- Tragbare ein-, zwei- und dreizellige Alkali-, Lithium-Ultimate- und NiMH-/NiCd-Produkte
- Einzellen-Li-Ionen zu 5-V-Wandlern
- PIC®-MCU-Leistung
- USB-Notstromversorgungs-Ladung von Batterien
- Persönliche Medizinprodukte
- Drahtlose Sensoren
- Handheld-Instrumente
- GPS-Empfänger
- Verteilte Stromversorgung von 3,3 V bis 5 V
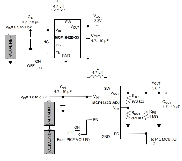
Typische Applikations-Schaltung
Leistungsdiagramm
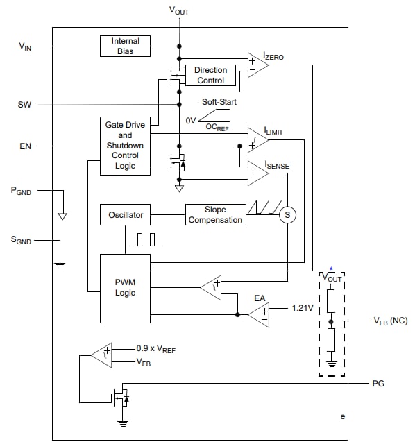
Funktionsdiagramm
Veröffentlichungsdatum: 2019-12-23
| Aktualisiert: 2023-06-12
