Microchip Technology MCP16501 Kosten- und größenoptimierter PMIC
Der Microchip Technology MCP16501 Kosten- und größenoptimierte PMIC ist mit den neuesten Microchip Mikroprozessoreinheiten (MPU) und dazugehörigen DRAM-Speichern kompatibel. Die MPUs der SAMA5-, SAM9X60- und SAMA7G54-Baureihe werden durch dedizierte PMIC-Varianten unterstützt. Sie sind für die verschiedenen Versorgungsspannungen und Leistungssequenzierungsanforderungen programmiert. Der MCP16501 enthält drei DC/DC-Abwärtsregler und einen Hilfs-LDO. Das Bauteil bietet eine umfassende Schnittstelle zum MPU. Alle Abwärtskanäle können Lasten von bis zu 1 A unterstützen und haben ein 100 % Tastverhältnis.Merkmale
- Eingangsspannung: 2,7 V bis 5,5 V
- Drei Abwärtskanäle mit einem Ausgangsstrom von 1 A und einem maximalen Tastverhältnis von 100 %
- 2 MHz Abwärtskanal-PWM-Betrieb
- Spannungsgenauigkeit von ±1 % für DDR (Buck2-Ausgang) und Core (Buck3-Ausgang)
- Rauscharmer, erzwungener PWM (FPWM) und niedriger IQ, leichte Last, hoher Wirkungsgrad-Modus verfügbar
- 300 mA Hilfs-Low-Dropout-Linearregler (LDO)
- Pin-wählbare Ausgangsspannungen für DDR-Versorgung
- Eingebaute Kanal-Sequenzierung, sicheres Einschalten und Reset-Aktivierungsverzögerung
- Unterstützung von Ruhezustand- und Stromsparmodi
- Verbindung zu MPU ohne Kriechverlust in allen Betriebsbedingungen durch optimierten ESD-Schutz
- Typischer Ruhestrom von 250 μA im Stromsparmodus (Abwärtswandler und eingeschalteter LDO, ohne Last)
- Maximaler Abschaltstrom: 10 µA
- Kosten- und größenoptimierte BOM
- Thermische Abschaltung und Strombegrenzungsschutz
- 24-Pin-QFN-Gehäuse von 4 mm x 4 mm
- Sperrschicht-Temperaturbereich: -40 °C bis +125 °C
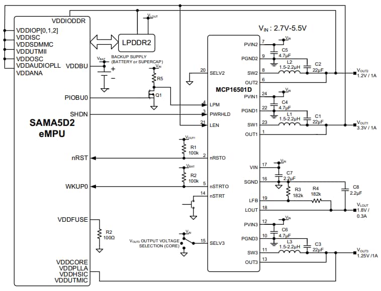
Typische Applikations-Schaltung
Veröffentlichungsdatum: 2021-01-19
| Aktualisiert: 2022-03-11
