Microchip Technology MCP1826/MCP1826S Low-Dropout-Linearregler
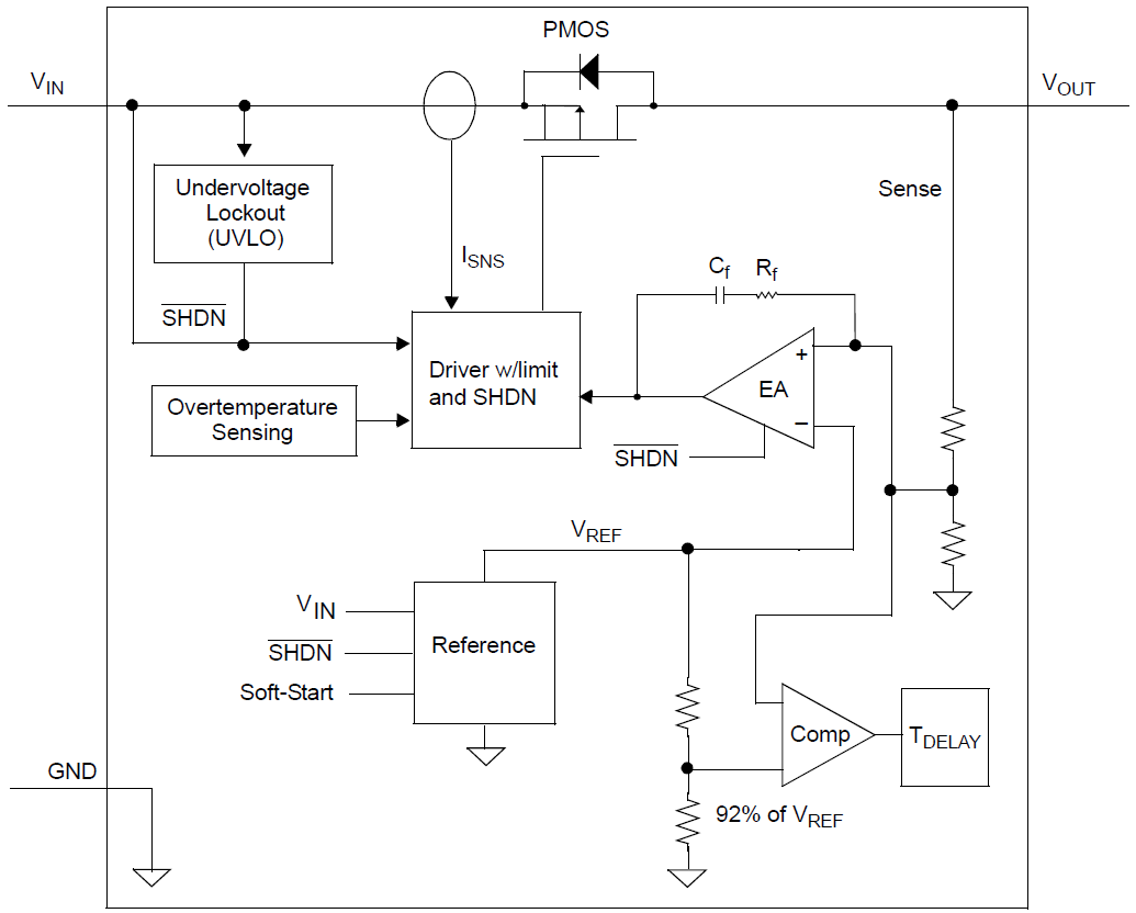
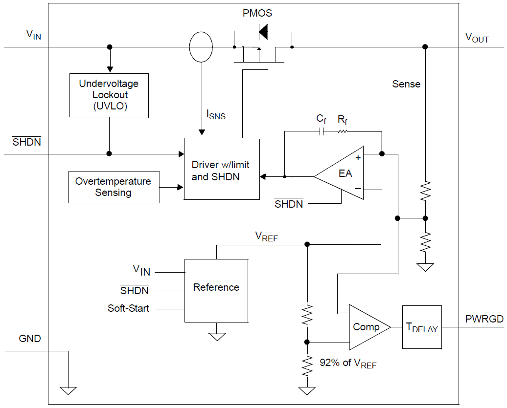
Microchip MCP1826/MCP1826S Low-Dropout-Linearregler (LDO) sind 1.000mA-Linearregler, die Hochstrom und Spannung mit niedrigem Ausgang bieten. Der MCP1826 wird mit einem festen oder einstellbaren Ausgangsspannungsbereich von 0,8 V bis 5,0 V geliefert. Die Ausgangsstromleistung von 1.000 mA zusammen mit der Ausgangsspannungsleistung mit niedrigem Ausgang machen den MCP1826 zu einer guten Wahl für neue Sub-1,8V-Ausgangsspannungs-LDO-Applikationen, die Hochstrom erfordern. Die MCP1826S ist eine 3-Pin-Festspannungsversion.Merkmale
- 1.000 mA Ausgangsstromleistung
- Eingangsbetriebsspannungsbereich: 2,3 V bis 6,0 V
- Einstellbarer Ausgangsspannungsbereich: 0,8 V bis 5,0 V (nur MCP1826)
- Feste Standard-Ausgangsspannungen
- 0,8 V, 1,2 V, 1,8 V, 2,5 V, 3,0 V, 3,3 V, 5,0 V
- Andere feste Ausgangsspannungsoptionen sind auf Anfrage erhältlich
- Niedrige Dropout-Spannung: 250 mV typisch bei 1.000 mA
- Typische Ausgangsspannungstoleranz: 0,5 %
- Stabiler Betrieb mit 1,0 μF Keramik-Ausgangskondensator
- Schnelle Reaktion auf Lasttransienten
- Niedriger Versorgungsstrom: 120 μA (typisch)
- Niedriger Abschalt-Versorgungsstrom: 0,1 μA (typisch) (nur MCP1826)
- Feste Verzögerung auf Power-Good-Ausgang (nur MCP1826)
- Kurzschlussstrom-Begrenzung und Übertemperaturschutz
- Gehäuseoptionen
- MCP1826 - TO-263-5 (DDPAK-5), TO-220-5, SOT-223-5
- MCP1826S - TO-263-3 (DDPAK-3), TO-220-3, SOT-223-3
Applikationen
- Hochgeschwindigkeits-Treiber-Chipsatz-Leistung
- Netzwerk-Backplane-Karten
- Notebook-Computer
- Netzwerk-Schnittstellenkarten
- Palmtop-Computer
Veröffentlichungsdatum: 2018-09-13
| Aktualisiert: 2023-11-28
