Microchip Technology MCP19035 High-Speed Synchronous Buck Controllers
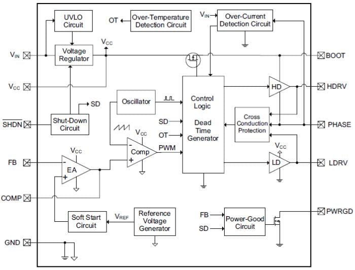
Microchip's MCP19035 High-Speed Synchronous Buck Controllers are a small, analog-based PWM controller family with integrated synchronous MOSFET drivers offering outstanding transient performance. The MCP19035 operates over a wide 4.5Vdc to 30Vdc range, has a 300kHz switching frequency, and offers a factory-adjustable dead-time setting, allowing designers to optimize the performance across a wide selection of MOSFET devices. The MCP19035 family, when combined with Microchip's MCP87 MOSFETs, or any low-FOM MOSFET, produces high-efficiency (>96%) DC/DC power conversion solutions.Features
- Input voltage range from 4.5V to 30V
- Targeted for low voltage power trains with output current up to 20A
- High-speed voltage mode, analog pulse-width modulation control
- Power good output
- Internal oscillator, reference voltage, and overcurrent limit threshold for stand-alone applications
- Fixed switching frequency (fSW) 300kHz
- Integrated synchronous MOSFET drivers
- Multiple dead-time options
- Internal blocking device for Bootstrap circuit
- Integrated current sense capability for short circuit protection
- Internal overtemperature protection
- Under Voltage Lockout (UVLO)
- Integrated linear voltage regulator
- 10-LD 3mm X 3mm DFN package
Applications
- Point of Loads
- Set-top boxes
- DSL cable modems
- FPGA's/DSP's power supply
- PC's graphic/audio cards
Block Diagram
Veröffentlichungsdatum: 2013-02-07
| Aktualisiert: 2022-03-11
