Microchip Technology MCP19122 & MCP19123 Hybrid-Controller

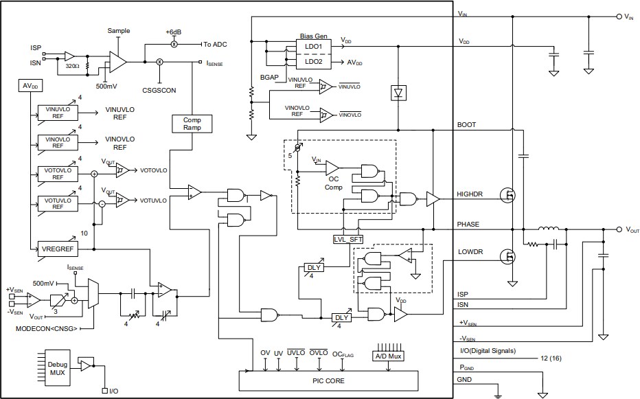
Die MCP19122 und MCP19123 Hybrid-Controller von Microchip Technology bieten eine ausgezeichnete Regulierungsgenauigkeit in einem variablen analogen Ausgangs-PWM-Controller mit einem integrierten Mikrocontroller für Überwachungs- und Managementfunktionen. Die MCP19122 und MCP19123 sind (4,5-40 V) analog-basierte synchrone Abwärts-PWM-Controller im Mittelspannungsbereich mit integriertem PIC® 8-Bit-Mikrocontroller. Diese Produktfamilie kombiniert die Leistung einer High-Speed-Analoglösung inklusive hocheffizienter und schneller Einschwingzeit mit der Konfigurierbarkeit und Kommunikationsschnittstelle einer digitalen Lösung.

Merkmale

  • Wide 4.5V to 40V operating voltage range
  • Wide 0.3V to 16V  output voltage range
  • Analog emulated average-current mode Pulse-Width Modulation (PWM) control
    • Supports synchronous buck, or similar high/low side switch topologies
    • Operates from 100kHz to 1.6MHz, adjustable during operation
  • Integrated 8-Bit PIC Microcontroller
    • 4kw flash memory
    • 256B RAM
  • Significant configurability: adjustable analog compensation, switching frequency, UVLO, OVLO, Start-up Behavior, MOSFET deadtime, configurable GPIO pins, internal compensation network, I2C communication interface, and fault behavior
  • Integrated synchronous high- and low-side MOSFET drivers
  • Integrated High-side Current Sense
  • Integrated 10-bit Analog-to-Digital Converter
  • Multi-phase and multi-rail support as a master or slave device
    • Can provide or synchronize to an external clock
    • Can provide or synchronize to an external reference
  • Shutdown and brown-out support
    • 50uA quiescent current draw in sleep mode
    • Integrated POR and BOR functions
  • Three internal timers and a capture compare module
  • Integrated I2C interface, capable of PMBus support
  • Minimal external components needed
  • Custom algorithm support

The Microchip Technology MCP19122 Hybrid Controller is housed in a QFN-24 package and the MCP19123 Hybrid Controller is housed in a QFN-28 package. 

Block Diagram

Blockdiagramm - Microchip Technology MCP19122 & MCP19123 Hybrid-Controller
Veröffentlichungsdatum: 2017-07-31 | Aktualisiert: 2022-03-23