Microchip Technology MCP251863 Externe CAN-FD-Controller
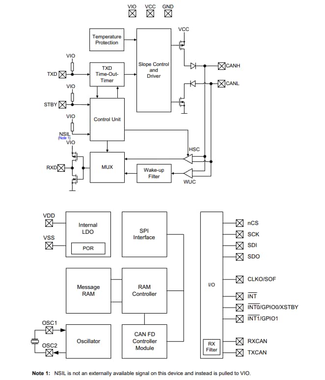
Microchip Technology MCP251863 Externe CAN-FD-Controller kombinieren einen CAN-FD-Controller (MCP2518FD) mit einem integrierten Transceiver (ATA6563) in einer kleinen Baugröße. Der MCP251863 ermöglicht eine Verbindung über SPI zu einem Mikrocontroller. Darüber hinaus kann ein CAN-FD-Kanal schnell einem Mikrocontroller hinzugefügt werden, der entweder über keine CAN-FD-Peripherie oder nur über wenige CAN-FD-Kanäle verfügt. Die MCP251863 externen CAN-FD-Controller von Microchip bieten Unterstützung für sowohl CAN-Frames im klassischen Format (CAN2.0B) als auch im CAN Flexible Data Rate-Format (CAN-FD) gemäß ISO 11898-1:2015. Der integrierte Hochgeschwindigkeits-CAN-FD-Transceiver entspricht den Standards ISO 11898-2: 2016 und SAE J2962-2 CAN. Der Transceiver liefert einen sehr geringen Stromverbrauch im Standby-Modus und die Aktivierungsfunktion über den CAN-Bus.Merkmale
- Arbitrierungsbitrate von bis zu 1 MBit/s
- Datenbitrate von bis zu 5 MBit/s
- CAN-FD-Controller-Modi
- Gemischter CAN-2.0B- und CAN-FD-Modus
- CAN-2.0B-Modus
- Vollständig konform mit ISO 11898-1:2015, ISO 11898-2:2016 und SAE J2962-2
- Temperaturbereiche:
- Erweitert (E): -40 °C bis +125 °C
- Hoch (H): -40 °C bis +150 °C
- Bereit für die funktionale Sicherheit gemäß ISO 26262
- Niedrige elektromagnetische Emission (EME) und hohe
- Beständigkeit gegen elektromagnetische Störungen (EMI)
- AEC-Q100- und AEC-Q006-qualifiziert
- SSOP28-Gehäuse
- Nachrichten-FIFOs
- 31 FIFOs, die für das Senden oder den Empfang konfiguriert werden können
- 32 flexible Filter- und Maskenobjekte
- Eine Sendewarteschlange
- Sonstiges
- 32-Bit-Zeitstempel
- Diagnose des Buszustands und Fehlerzähler
- Differentialempfänger mit einem großen Gleichtaktbereich
- Fernweckfunktion über CAN-Bus-Aktivierungsmuster-Funktion (WUP), spezifiziert in ISO 11898-2:2016, Aktivitätsfilterzeit von 3,8 µs
- Funktionales Verhalten unter allen Versorgungsbedingungen vorhersehbar
- Transceiver entlastet den Bus, wenn er nicht betrieben wird
- RXD rezessive Klemmerkennung
- Hohe elektrostatische Entladungsfestigkeit (ESD) an den Bus-Pins
- Bus-Pins sind gegen Transienten in Automotive-Umgebungen geschützt
- Sendedaten-dominante Timeout-Funktion (TXD)
- Unterspannungserkennung auf VCC
- CANH/CANL verfügen über eine Kurzschluss-Sicherung und einen Übertemperaturschutz
- Integrierte Sicherheitsfunktionen
- Loopback-Modus
- SPI-Befehle mit CRC zur Erkennung von Rauschen auf der SPI-Schnittstelle
- ECC für die SRAM-2-Bit-Erkennung
- Power-On-Reset (POR)
- Spannungsüberwachung (VCC, VIO)
- Erkennung von Übertemperatur
- RXD rezessive Klemmerkennung
- TXD-dominantes Timeout
- Temperaturbereiche:
Videos
Blockdiagramm
Veröffentlichungsdatum: 2022-08-29
| Aktualisiert: 2023-08-31
