Microchip Technology MCP2557FD/MCP2558FD CAN FD Transceiver

Der Transceiver MCP2557FD/MCP2558FD CAN FD von Microchip ist für CAN-FD-Applikationen mit hohen Kommunikationsgeschwindigkeiten von bis zu 8 Mbit/s ausgelegt. Die maximale Verzögerungszeit wurde zur Unterstützung der längeren Buslänge verbessert. Beide Geräte erfüllen die Anforderungen der Automobilindustrie für CAN-FD-Bitraten über 2 Mbps, niedrigen Ruhestrom, elektromagnetische Kompatibilität (EMC) und elektrostatische Entladung (ESD). Auf Pin 5 verfügt der MCP2557FD über keinen Kontakt und der MCP2558FD weist einen VIO-Pin für interne Pegelverschiebung auf.

Merkmale

  • Supports both classic CAN or CAN flexible data rate applications
  • Optimized for CAN FD (flexible data rate) at 2, 5, and 8Mbps operation
  • Meets the ISO/DIS 11898-2:2015 specification
  • Supports silent mode
    • Prevent disruption on the network due to local fault
    • Increased system reliability through redundancy
    • Test connection of the network
  • AEC-Q100 Grade 0
  • VIO supply Pin to interface directly to CAN controllers and microcontrollers with 1.7V to 5.5V I/O
  • CAN Bus Pins are disconnected when the device is unpowered
  • An unpowered node or brown-out event will not load the CAN Bus
  • Detection of ground fault
  • Permanent dominant detection on TXD
  • Permanent dominant detection on Bus
  • Power-on reset and voltage brown-out protection on VDD Pin
  • Protection against damage due to short-circuit conditions (positive or negative battery voltage)
  • Protection against high-voltage transients in automotive environments
  • Automatic thermal shutdown protection
  • Suitable for 12V and 24V systems
  • Extremely robust meeting automotive EMC hardware requirements
  • 8L CAN transceiver package available 2x3 TDFN-8L
  • Also available in SOIC-8L and 3x3 DFN-8L
  • Temperature ranges high (H) -40°C to +150°C

Applikationen

  • CAN 2.0 and CAN FD networks in automotive, industrial, aerospace, medical, and consumer applications

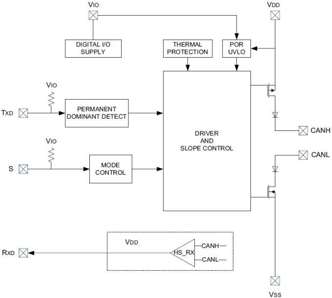
Block Diagram

Blockdiagramm - Microchip Technology MCP2557FD/MCP2558FD CAN FD Transceiver
Veröffentlichungsdatum: 2016-12-09 | Aktualisiert: 2022-03-11