Microchip Technology MCP48CXBXX Digital-Analog-Wandler
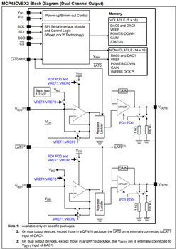
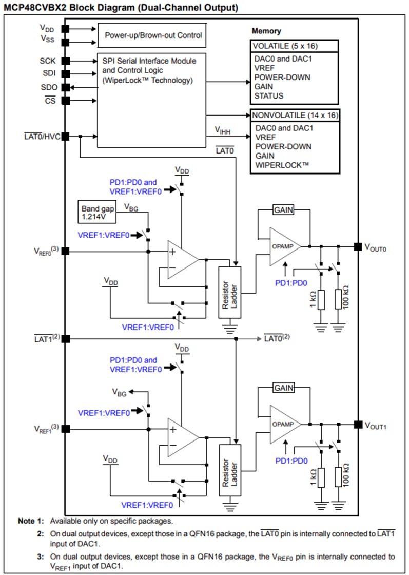
Microchip Technology MCP48CXBXX Digital-Analog-Wandler (DAC) sind gepufferte 8-, 10- und 12-Bit-Ein- und Zweikanal-Spannungsausgangs-DACs mit flüchtigem MTP-Speicher (Media Transfer Protocol, MTP) und einer seriellen Peripherieschnittstelle (SPI). Die MCP48CXBXX eignen sich hervorragend für Verbraucher- und Industrieapplikationen wie Sollwert- oder Offset-Trimmen, Sensorkalibrierungen und Motorsteuerungsapplikationen. Diese Bauteile bieten vier Spannungsreferenzoptionen, darunter Bauteil-VDD, externe VREF (gepuffert oder ungepuffert) und eine interne Bandlücke. Darüber hinaus bieten die Bauteile eine LSB-integrale Nicht-Linearität (INL) mit niedrigem Stromverbrauch und schneller Einschwingzeit von 6 μs. Der MTP-Speicher kann bis zu 32 Mal für jedes spezifische Register geschrieben werden. Die MCP48CXBXX erfordern einen Hochspannungspegel auf dem HVC-Pin (typischerweise 7,5 V), um die gewünschte Speicherstelle zu programmieren.Merkmale
- Speicheroptionen:
- Flüchtiger Speicher: MCP48CVBXX
- Nichtflüchtiger Speicher: MCP48CMBXX
- Betriebsspannungsbereich:
- 1,8 V bis 2,7 V - technische Daten des Bauteils (Kurzfassung)
- 2,7 V bis 5,5 V - vollständige technische Daten
- Ausgangsspannungsauflösungen:
- 8-Bit: MCP48CXB0X (256 Schritte)
- 10-Bit: MCP48CXB1X (1.024 Schritte)
- 12-Bit: MCP48CXB2X (4.096 Schritte)
- Optionen für die DAC-Spannungsreferenzquelle:
- Bauteil-VDD
- Externer VREF-Pin (gepuffert oder ungepuffert)
- Interne Bandlücke (1,214 V typisch)
- Gain-Ausgangsoptionen
- 1x (Verstärkungsfaktor)
- 2x (verfügbar, wenn keine interne VDD als Spannungsquelle genutzt wird)
- Schutz vor Einschalt-/Brown-Out-Reset (POR/BOR)
- Abschaltmodi:
- Trennt Ausgangsbuffer (hohe Impedanz)
- Auswahl der VOUT-Pull-Down-Widerstände (100k Ω oder 1 kΩ)
- SPI-Schnittstelle:
- Schreibgeschwindigkeit von 50 MHz
- Lesegeschwindigkeit von 25 MHz
- Erweiterter Temperaturbereich von -40 °C bis +125 °C
- 1 LSB-integrale Nichtlinearität (INL) - Technische Daten
Applikationen
- Sollwert oder Offset-Trimmen
- Sensorkalibrierung
- Tragbare Messgeräte mit geringem Stromverbrauch
- PC-Peripherie
- Datenerfassungssysteme
Veröffentlichungsdatum: 2019-03-14
| Aktualisiert: 2023-05-23
