Microchip Technology MIC33M350 und MIC33M356 Leistungsmodule
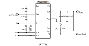
Microchip Technology MIC33M350 und MIC33M356 Leistungsmodule sind synchrone Abwärts-Leistungsmodule mit hohem Wirkungsgrad, Niederspannungseingang und einem Dauerstrom von 3 A. Die Module verfügen über eine COT-Steuerarchitektur (Constant-ON-Time, COT) mit HyperLight Load™, die einen sehr hohen Wirkungsgrad bei leichten Lasten bietet und gleichzeitig über ein extrem schnelles Einschwingverhalten verfügt.Die MIC33M350 Ausgangsspannung kann mit bis zu neun verschiedenen Werten über zwei VSEL-Pins (Spannungsauswahl) eingestellt werden. Diese Methode beseitigt die Notwendigkeit für einen externen Rückkopplungswiderstandsteiler und verbessert die Genauigkeit der Ausgangsspannungseinstellung. Die MIC33M350 Pinbelegung ist mit der MIC33M356 I2C-basierten programmierbaren Reglerversion kompatibel und ermöglicht eine einfache Umwandlung von Applikationen. Ein Open-Drain-Power-Good-Ausgang zeigt an, wenn die Ausgangsspannung innerhalb von 9 % der Regelung liegt und erleichtert eine MCU- oder Leistungssequenzierungs-Schnittstelle. Bei einer Einstellung im Abschaltmodus (EN = GND), nimmt der MIC33M350 typischerweise 1,5 µA auf, während der Ausgang über einen 10-Ω-Pull-Down entladen wird.
Die MIC33M356 I2C-Schnittstelle ermöglicht die Programmierung der Ausgangsspannung zwischen 0,6 V und 1,28 V mit einer 5-mV-Auflösung (-HAYMP und -FAYMP) oder zwischen 0,6 V und 3,84 V mit einer 10-mV- und 20-mV-Auflösung (-SAYMP). Zwei verschiedene Standardspannungsoptionen (0,9 V und 1,0 V) werden bereitgestellt, so dass die Applikation mit einem sicheren Spannungspegel gestartet und anschließend im Hochleistungsmodi unter der I2C-Steuerung umgeschaltet werden kann.
Mit einem Eingangsspannungsbereich von 2,4 V bis 5,5 V sowie einem niedriger Abschalt- und Ruhestrom eignen sich die MIC33M350 und MIC33M356 Leistungsmodule von Microchip hervorragend für Einzellen-, Li-Ionen- und batteriebetriebene Applikationen. Das Tastverhältnis von 100 % bietet einen niedrigen Dropout-Betrieb und erweitert den Betriebsbereich in tragbaren Systemen.
Die Leistungsmodule sind in einem thermisch effizienten 24-Pin-QFN-Gehäuse von 3 mm x 4,5 mm x 1,8 mm mit einem Sperrschicht-Betriebstemperaturbereich von -40 °C bis +125 °C verfügbar.
Merkmale
- Eingangsspannungsbereich: 2,4 V bis 5,5 V
- Ausgangsstrom: 3 A
- Hoher Wirkungsgrad (bis zu 95 %)
- ±1,5 % Ausgangsspannungsgenauigkeit über Leitung, Last und Temperatur
- Unterstützt sicheres Einschalten mit vorgespanntem Ausgang
- Versorgungsstrom beim Abschalten: 1,5 µA (typisch)
- MIC33M350
- Auswahl der Pin-Strapping-Spannung:
- Dreistufige Pins (neun Spannungskombinationen)
- Ausgangsspannung: 0,6 V, 0,8 V, 0,9 V, 1,0 V, 1,2 V, 1,5 V, 1,8 V, 2,5 V oder 3,3 V
- Erfüllt die Anforderungen der AEC-Q104-Automotive-Zuverlässigkeitsprüfung
- Reduzierte Komponentenanzahl (keine Rückkopplungswiderstände)
- Ausgangsentladung, wenn deaktiviert
- Konstante On-Time-Steuerung mit hoher Schaltfrequenz:
- Ausgangsspannung von 1,2 MHz bei 1,0 V (typisch)
- Soft-Start-Geschwindigkeit von 0,8 ms/V
- Auswahl der Pin-Strapping-Spannung:
- Low-Dropout-Betrieb (100 % Tastverhältnis)
- Übertemperaturschutz mit Latch-Off
- Strombegrenzungsschutz mit Latch-Off
- Open-Drain-Power-Good(PG)-Ausgang
- Entspricht CISPR32 der Klasse B für abgestrahlte EMI
- 24-Pin-QFN-Gehäuse von 3,0 mm × 4,5 mm × 1,8 mm
- MIC33M356
- Mehrfachstörungsanzeige über I2C
- Über I2C programmierbar:
- Ausgangsspannung von 0,6 V bis 1,28 V bei einer Auflösung von 5 mV oder 0,6 V bis 3,84 V bei einer Auflösung von 10 mV und 20 mV
- Anstiegsrate von 0,2 ms/V bis 3,2 ms/V
- Einschaltzeit (Schaltfrequenz)
- 3,5 A oder 5 A High-Side-Strombegrenzung
- Freigabeverzögerung: 0,2 ms bis 3 ms
- Ausgangsentladung, wenn deaktiviert (EN = GND)
Applikationen
- Solid-State-Drive (SSD)
- Tablets, Netbooks und Ultrabooks
- FPGAs, DSP und Niederspannungs-ASIC-Stromversorgung
Weitere Ressourcen
Gehäuseausführung
