Microchip Technology MIC4607A Dreiphasen-MOSFET-Treiber
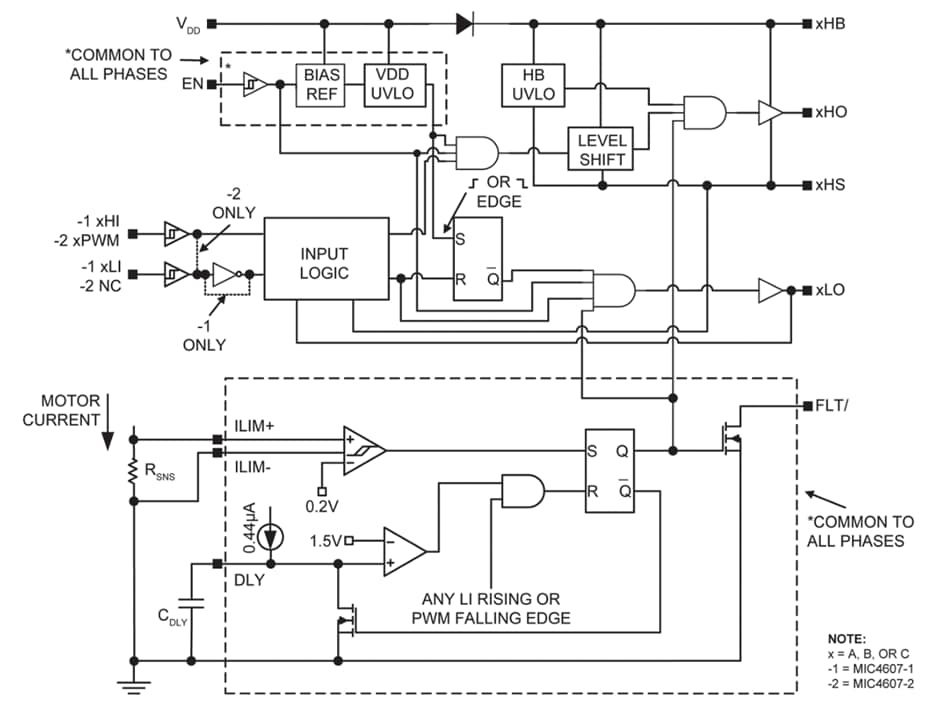
Microchip Technology MIC4607A Dreiphasen-MOSFET-Treiber bieten eine schnelle Laufzeitverzögerungszeit (35 ns) und eine Anstiegs-/Abfallzeit des 20 ns Treibers für eine kapazitive Last von 1 nF. Die MIC4607A TTL-Eingänge können separate high- und low-side-Signale oder ein einzelner PWM-Eingang mit hohem und niedrigem Antrieb sein, der intern erzeugt wird. High- und low-side-Ausgänge werden garantiert, dass sich in keinem Modus überlappen. Der MIC4607A enthält einen Überstromschutz mit Austastzeit-Einfügung und eine interne Hochspannungs-diode, die den bootstrap-Kondensator mit high-side-gate-drive auflädt. Der Hochgeschwindigkeits- und Niedrigstrom-Pegelwandler bietet saubere Übergänge zum high-side-Ausgang. Der robuste Betrieb des MIC4607A sorgt dafür, dass die Ausgänge nicht durch Versorgungsstörungen, HS-Überschwingen unter der Masse oder HS-Anstiegung mit Hochgeschwindigkeits-Spannungsübergängen beeinflusst werden. Unterspannungsschutz wird sowohl auf den low-Side- als auch high-side-Treibern bereitgestellt.Der MIC4607A von Microchip ist in einem 28-pin-4 mm x 5 mm-VQFN-Gehäuse mit benetzbaren Flanken in der Feuchteempfindlichkeitsstufe 1 untergebracht. Der Sperrschicht-Betriebstemperaturbereich des Bauteils liegt zwischen -40 °C und +125 °C.
Merkmale
- Gate-Treiber-Versorgungsspannung bis zu 16 V
- Verbesserter Überstromschutz mit zusätzlicher Austastzeit
- Steuert high-Side- und low-side-n-Kanal-MOSFETs mit unabhängigen Eingängen oder mit einem einzelnen PWM-signal an
- TTL-Eingangsschwellwerte
- On-Chip-Bootstrap-Dioden
- Schnelle Laufzeiten von 35 ns
- Durchzündungsschutz
- Steuert 1.000 pF Last mit Anstiegs- und Abfallzeiten von 20 ns an
- Geringer Stromverbrauch
- Versorgungsunterspannungsschutz
- Sperrschichttemperaturbereich: -40 °C bis +125 °C
- Qualifiziert gemäß AEC-Q100 und AEC-Q006
Applikationen
- Dreiphasen- und BLDC-Motorantriebe
- Dreiphasen-Wechselrichter
- Automotive-BLDC-Motorapplikationen
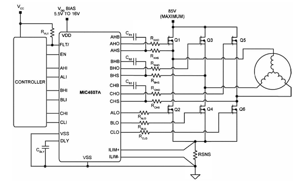
Typische Applikations-Schaltung
Gehäuseausführung
Funktionsdiagramm
Logikschaltung des Eingangsblocks
Veröffentlichungsdatum: 2025-02-17
| Aktualisiert: 2025-06-23
