Microchip Technology WILCS02 Wi-Fi®-Netzwerk-Controller-ICs/-Module
Microchip Technology WILCS02 Wi-Fi® -Netzwerk-Controller-Module sind vollständig HF- und Wi-Fi Alliance™-zertifizierte drahtlose Module, die auf dem WILCS02IC Einzelchip-2,4 GHz und IEEE® 802.11b/g/n-konformer IC basieren. Der WILCS02IC verfügt über einen integrierten Hochleistungsverstärker (HPA), einen rauscharmen Verstärker (LNA) und Hochfrequenzschalter (HF) für die TX/RX-Steuerung. Der WILCS02IC ist ein Link-Controller-IC mit einem hardwarebasierten Sicherheitsbeschleuniger. Das WILCS02IC und WILCS02 Modul wird mit einer einzelnen Versorgungsspannung VDD und VDDIO (3,3 V typisch) betrieben.Das WILCS02 Modul von Microchip Technology bietet einen sicheren digitalen Eingangsausgang (SDIO) oder eine Serielle Peripherieschnittstelle (SPI) zur Verbindung mit dem Host-Controller. Es ist entweder mit einer On-Board-Leiterplattenantenne (PCB) oder einem U.FL-Steckverbinder für eine externe Antenne verfügbar.
Merkmale
- Konform mit IEEE 802.11b/g/n Einzelraumstrom von 20 MHz-Kanalbandbreite
- Geschützter Management Frame (PMF) wird in Hardware gehandhabt, WPA3-Unterstützung
- Integrierter Leistungsverstärker (PA), TX/RX-Schalter und Leistungsmanagement
- Interner Flash-Speicher (bis zu 2 MB) zur Speicherung der FirmWare
- Unveränderbares sicheres Hochfahren mit hardware-root-of-trust
- Sicherheit
- Hardware-beschleunigte Sicherheitsmodi (CryptoMaster) mit integrierter DMA-Unterstützung (Direct Memory Access, DMA)
- Verschlüsselungsmodule [Advanced Encryption Standard (AES) und Triple Data Encryption Standard (TDES) mit verschiedenen NIST-Betriebsmodi]; elektronisches Codebuch (EZB), Cypher-Blockverkettung (CBC), Zählermodus (CTR), Verschlüsselungs-Feedback-Modus (CFB) und Ausgangsrückkopplungsmodus (OFB); 128 B, 192b und 256 B AES Schlüsselgrößen
- SHA-1/SHA-2-, AES-GCM- (Galois/Zähler-Modus) und HMAC/AES-CMAC-Authentifizierungs-engines
- On-chip-Oszillator für nicht-deterministischen Zufallsnummerngenerator (NDRNG)
- Universal-public-key-Krypto-engine, die die folgenden Algorithmen unterstützt
- Elliptische Kurven-Kryptografie (ECC)/ECDH/ECDSA mit standard-NIST-prime-Kurven bis zu 521-bit, Curve25519 und Ed25519
- RSA bis zu 2.048-bit-Schlüssel
- Hardware-beschleunigte Sicherheitsmodi (CryptoMaster) mit integrierter DMA-Unterstützung (Direct Memory Access, DMA)
- Unterstützt host-unterstütztes Firmware-Seitenloading
- Hardware-basierte IEEE 802.15.2-konforme Packet Traffic Arbitration (PTA) 3-Draht-Schnittstelle für Wi-Fi-/BLUETOOTH® -Koexistenz
- SDIO-/SPI-host-Schnittstelle auf einem unterstützten Linux host-system
- Sicheres Bauteil-Firmware-Upgrade (DFU)
- Betriebsbedingungen
- WILCS02IC
- Betriebsspannung VDD und VDDIO: 3,0 V bis 3,6 V, 3,3 V (typisch)
- -40 °C bis +105 °C Betriebstemperaturbereich
- WILCS02 Modul
- Betriebsspannung VDD und VDDIO: 3,0 V bis 3,6 V, 3,3 V (typisch)
- -40 °C bis +85 °C Betriebstemperaturbereich
- WILCS02IC
- Ausführungen
- PCB-Antenne (WILCS02PE)
- U.FL-Steckverbinder für externe Antenne (WICS02UE)
- Gehäuseoptionen
- 48-pin-VQFN (Very Thin Quad Flat No-lead), 7 mm x 7 mm x 0,9 mm (WILCS02IC)
- 28-pin-SMD-Gehäuse mit HF-Abschirmung oben, 21,7 mm x 14,7 mm x 2,1 mm (WILCS02-Modul)
- Zertifizierungen
- WILCS02 Modul zertifiziert nach FCC-, ISED-, UKCA- und CE-Funkregelungen und Wi-Fi-Alarm™
- RoHS und REACH konform
Applikationen
- Smart-Fabriken und Steuergeräte
- Sicherheitssysteme und CCTV
- Smart-Moments/Beleuchtung und Smart-Schlösser
- Computer, WLAN-Dongles und Protokollüberbrückung
- Fernbedienung
- Tragbare Smart-Geräte
- Industrielle Steuerung
Blockdiagramm
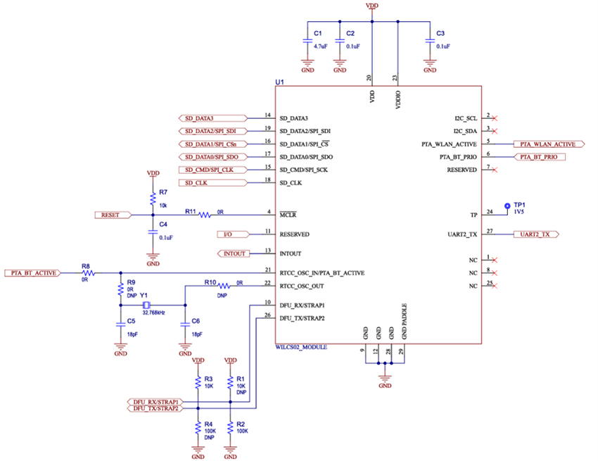
Verbindungs- und Schnittstellendiagramm
Veröffentlichungsdatum: 2024-11-11
| Aktualisiert: 2025-06-26
