Microsemi / Microchip ZL40292 Taktverteilungsbuffer

Der Microsemi ZL40292 Taktverteilungsbuffer ist ein leistungsstarkes Bauteil mit ultra-geringem Jitter, das vollständig mit der Intel® DB2000Q-Spezifikation konform ist. Der ZL40292 bietet 20 stromsparende Push-Pull-HCSL-PCIe-Ausgänge (High Speed Current Steering Logic, HCSL) und unterstützt Taktfrequenzen von bis zu 250 MHz. Darüber hinaus verfügt der ZL40292 Buffer über einen integrierten LDO-Spannungsregler (Low Drop Out, LDO), der eine hervorragende Rauschunterdrückung bei der Stromversorgung bietet. Das Bauteil unterstützt ein 3,3-V-Netzteil und bietet eine maximale Ausgangsleistung bei einem Ausgangsversatz von 50 ps.   

Der ZL40292 Taktverteilungsbuffer von Microsemi wird in einem 72-Pin-QFN-Gehäuse (Quad-Flat No-Lead, QFN) von 10 mm x 10 mm angeboten. Der Betrieb des Bauteils ist über den Industrietemperaturbereich von -40 °C bis +85 °C gewährleistet.

Merkmale

  • Vollständig konform mit der Intel DB2000Q-Spezifikation
  • 20 stromsparende Push-Pull-HCSL-PCIe-Ausgänge
  • Ultra-geringer additiver Jitter: 15 fs (typisch)
  • Unterstützt Taktfrequenzen von 0 kHz bis 250 MHz
  • Unterstützt 3,3-V-Stromversorgungen
  • Embedded-LDO-Spannungsregler bietet eine hervorragende Rauschunterdrückung bei der Stromversorgung 
  • Maximaler Ausgang bis zum Ausgangsversatz von 40 ps
  • SMBus-Schnittstelle
  • Acht OE-Pins
  • Embedded-Serienanschlüsse angepasst an eine Differential-Übertragungsleitung von 85 Ω
  • Transparent für Frequenzspreizungs-Taktgeber
  • Betriebstemperaturbereich: -40 °C bis +85 °C
  • Gehäuseausführung: QFN-72
  • Gehäusegröße: 10 mm x 10 mm

Applikationen

  • PCI Express-Generation
  • 1/2/3/4/5 Taktverteilung
  • Intel QuickPath Interconnect (QPI)
  • Server
  • Speicher- und Rechenzentren
  • Schalter und Router

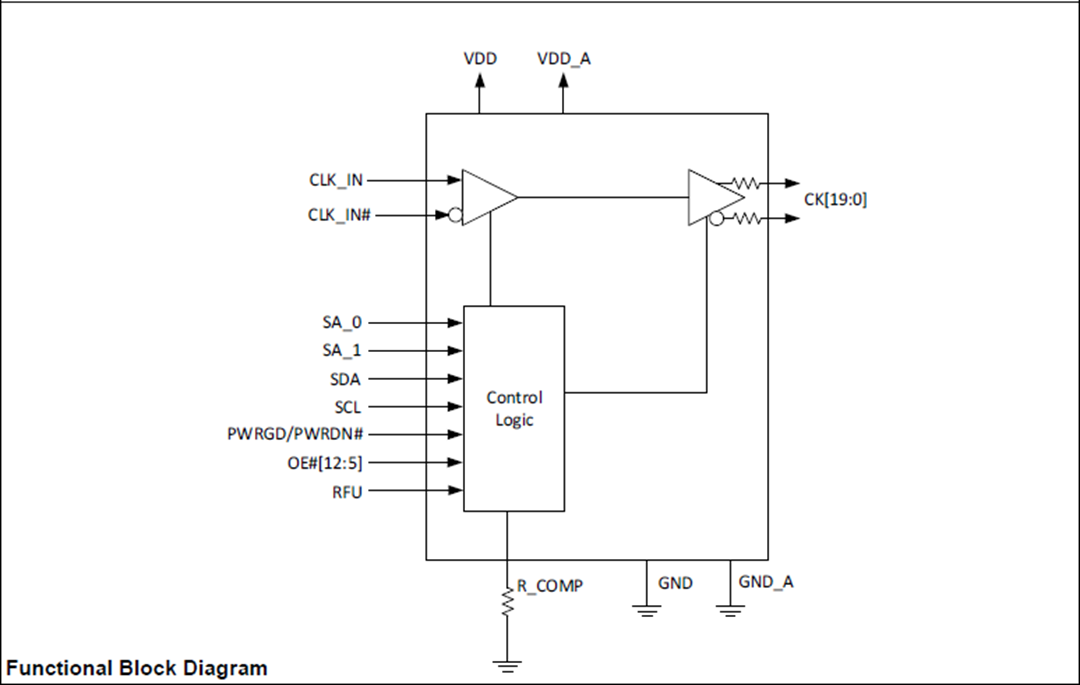
Blockdiagramm

Blockdiagramm - Microsemi / Microchip ZL40292 Taktverteilungsbuffer

AC-Prüflast

Microsemi / Microchip ZL40292 Taktverteilungsbuffer
Veröffentlichungsdatum: 2019-03-29 | Aktualisiert: 2023-05-25