Microchip Technology HV9803 LED-Treiber-IC

Das Microchip HV9803 LED-Treiber-IC ist ein Stromsteuerungs-LED-Treiber-IC mit Mittelwertstromregelung und offenem Regelkreis, der in einem konstanten Off-Time-Modus betrieben wird. Das Microchip HV9803 LED-Treiber-IC bietet ±2% Stromgenauigkeit, präzise Leitungs- und Lastregleung des LED-Stroms, ohne dass eine Schleifenkompensation oder High-Side-Strommessung benötigt wird. Die Auto-Zero-Schaltung beseitigt sowohl Effekte der Eingangs-Offset-Spannung als auch der Verzögerungszeit durch den Strommessungs-Komparator. Das HV9803 kann mit 7,0~13,2V betrieben werden. Das IC bietet eine schnelle PWM-Dimm-Reaktionszeit. Der lineare PWM-Dimm-Eingangs-LD ist geeignet für eine Referenzspannung bis zu 2,5V. Dieses IC ist mit einem Strombegrenzungskomparator für Hiccup-Mode-Kurzschlussschutz am Ausgang ausgestattet. Es bietet außerdem eine programmierbare Eingangs-Unterspannungsabschaltung.

Merkmale

  • Fast average current control
  • Correction for propagation delay and offset voltage
  • Fixed off-time switching mode
  • Linear dimming input
  • PWM dimming input
  • Output short circuit protection with programmable skip mode
  • Input under-voltage shutdown
  • SOIC-8 Package

Applikationen

  • Backlighting of LCD Panels

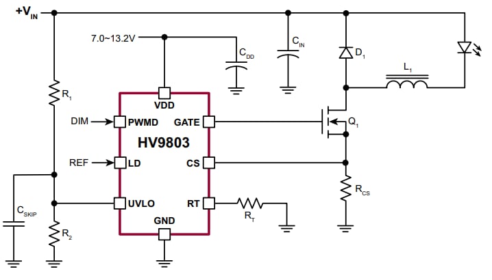
Typical Application Circuit

Microchip Technology HV9803 LED-Treiber-IC
Veröffentlichungsdatum: 2013-02-12 | Aktualisiert: 2022-03-11