Microchip Technology HV9967B Integrierte LED-Treiber mit Mittelwert-Konstantstromregelung
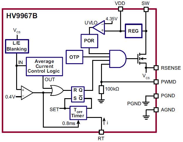
Microchip HV9967B Integrierte LED-Treiber sind LED-Treiber-ICs mit Mittelwert-Konstantstromregelung, die in einem konstanten Off-Time-Modus betrieben werden. Diese LED-Treiber-ICs bieten einen integrierten MOSFET mit 60V und 0,8Ω, der als eigenständiger Abwärtswandler-Schalter verwendet oder als Quelltreiber für die Ansteuerung eines externen Hochspannungs-Verarmungs-MOSFETs angeschlossen werden kann. Microchip HV9967B Integrierte LED-Treiber mit Mittelwert-Konstantstromregelung werden über einen Schaltausgang betrieben, wenn der integrierte Schalter ausgeschaltet ist. Deshalb kann dasselbe externe MOSFET als linearer Hochspannungsregler für den Betrieb des ICs verwendet werden. Der LED-Strom wird über einen externen Widerstand eingestellt. Die Mittelwert-Stromregelungsmethode verursacht keinen Peak-to-Average-Fehler und verbessert dadurch die Genauigkeits-, Leitungs- und Laststeuerung des LED-Stroms erheblich, ohne dass eine Schleifenkompensation oder direkte LED-Strommessung bei Hochspannungspotenzial notwendig ist. Die Auto-Zero-Schaltung beseitigt Effekte der Eingangs-Offset-Spannung und der Verzögerungszeit durch den Strommessungs-Komparator.Microchip HV9967B Integrated Average-Mode Current Control LED Drivers are powered through the switching output when the integrated switch is off. Hence, the same external MOSFET can be used as a high-voltage linear regulator for powering the IC. The LED current is programmed with one external resistor.
The average-mode current control method does not produce a peak-to-average error, and therefore greatly improves current accuracy and line and load regulation of the LED current without any need for loop compensation or direct sensing of the LED current at a high-voltage potential. The auto-zero circuit cancels the effects of the input offset voltage and of the propagation delay of the current sense comparator.
Merkmale
- 3% accurate LED current
- Integrated 60V, 0.8Ω MOSFET
- Low sensitivity to external component variation
- Single resistor LED current setting
- Fixed off-time control
- PWM dimming input
- Output short circuit protection with skip mode
- Overtemperature protection
Applikationen
- DC/DC LED drivers
- AC/DC LED drivers
- RGB backlighting drivers for flat panel displays
- General-purpose constant current source
- Signage and decorative LED lighting
- Chargers
Typical Application Circuit
Functional Block Diagram
Veröffentlichungsdatum: 2012-03-02
| Aktualisiert: 2022-03-11
