Mikroe MIKROE-3410 6DOF IMU 4 Click
Mikroe MIKROE-3410 6DOF IMU 4 Click is an advanced 6-axis motion tracking Click board™. This Mikroe click is based on the TDK InvenSense ICM-20602 high-performance motion sensor equipped with a 3-axis gyroscope and a 3-axis accelerometer. The 6DOF IMU 4 click comes with six independent MEMS (one on each axis) sampled by a dedicated 16-bit ADC. This click features an external synchronization pin, output data filtering, selectable accel, and gyro range for increased precision and a FIFO buffer with 1kb memory. This click is suitable for developing different types of motion detection and MotionTracking™, like motion-based game controllers, 3D and gesture controllers, and IoT applications.Features
- 6-axis motion tracking click board
- Onboard TDK Invensense ICM-20602 6-axis MotionTracking IC
- Six independent MEMS (one on each axis) sampled by a dedicated 16-bit ADC
- External synchronization pin
- Output data filtering
- Selectable accel and gyro range for increased precision
- FIFO buffer with 1kb of memory
- I2C and SPI interface
- 3.3V input voltage
- 42.9mm x 25.4mm dimension
6DOF IMU 4 Click Overview
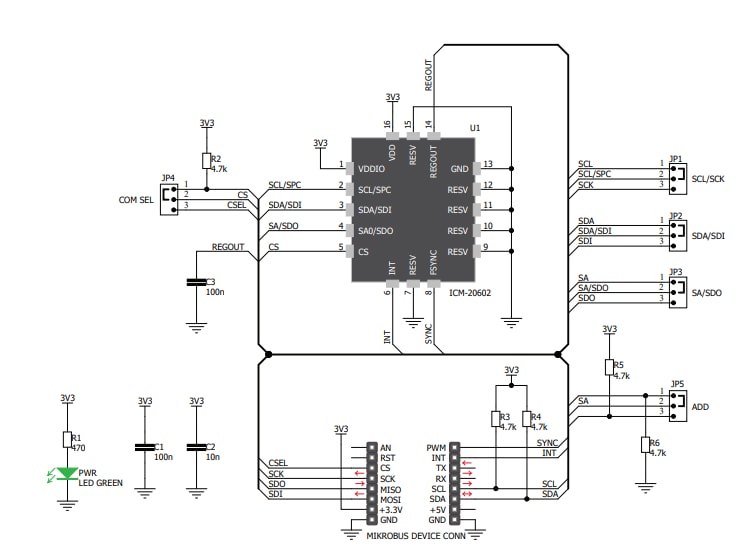
6DOF IMU 4 Click Schematic Diagram
Veröffentlichungsdatum: 2019-05-02
| Aktualisiert: 2023-09-28
