Mikroe MIKROE-2987 Hall Current 2 Click
Das MikroElektronika MIKROE-2987 Hall Current 2 Click ist ein sehr genaues Strommmess-Click-Board™, das sich auf den Hall-Effekt stützt. Dieses MIKROE-2987 Click-Board bietet einen sehr niedrigen Reihenwiderstand von 1,2 mΩ, der dieses Bauteil zu einem nahezu perfekten Amperemeter macht. Der maximale Strom, der mit dem Hall Current 2 gemessen werden kann, reicht von -12 A bis +12 A und verfügt über eine optimierte Präzision. Die Messung des MIKROE-2987 Hall Current 2 Click Boards ist thermisch kompensiert und wird durch die integrierten Bereiche des Hall-Sensor-ICs aufbereitet.Das MIKROE-2987 Hall Current 2 Click Board verfügt über einen niedrigen Reihen-Widerstand, eine Messung im Hochstrombereich im digitalen sowie analogen Format und einen Hall-Effekt-Stromsensor-IC. Dieses Click Board nutzt den ACS711 linearen Stromsensor mit Überstrom-Fehlerausgabe für weniger als 100V Isolationsapplikationen. Zu den typischen Applikationen gehören Audio, Telekommunikation, Haushaltsgeräte und grundsätzlich alle Applikationen, die eine Strommessung oder Überwachung erfordern.
Merkmale
- Sehr niedriger Reihenwiderstand
- Analoges und digitales Ablesen der Messdaten
- Großer Stromeingabebereich
- Hervorragende Genauigkeit
- Geringe externe Komponentenanzahl
Applikationen
- Audio
- Telekommunikation
- Elektro-Haushaltsgeräte
- Strommessungen oder Überwachung
Hall Strom 2 Click Board
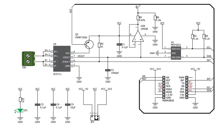
Hall Current 2 Click Schaltplan
Veröffentlichungsdatum: 2018-05-04
| Aktualisiert: 2024-07-12
