Mikroe Accel 7 Click (MIKROE-3244)
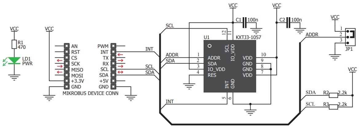
Das MIKRO-3244 Accel 7 Click von MikroElektronika ist ein 3-Achsen-Beschleunigungsmessungs-Click Board™. Es wird von einem KXTJ3-1057 14-Bit-3-Achsen-Digital-Beschleunigungsmesser betrieben, der die Beschleunigung von bis zu 16 g messen kann. Der Sensor basiert auf der proprietären Kionix Mikrobearbeitungstechnologie, die eine hohe Genauigkeit und hochwertige Störfestigkeit bietet. Das Accel 7 Click kann in verschiedenen Applikationen verwendet werden, die einen geringen Stromverbrauch, ein schnelles Anschwingen, Genauigkeit und Zuverlässigkeit erfordern. Darüber hinaus kann es für die Display-Ausrichtung, HID-Applikationen, Sturzerkennungs-Applikationen (für Garantie-Protokollierung) und ähnliche Applikationen verwendet werden, die sich auf eine zuverlässige Beschleunigungsmessung und Bewegungserkennung verlassen.Merkmale
- KXTJ3-1057 14-Bit-3-Achsen-Digital-Beschleunigungsmesser, der die Beschleunigung von bis zu 16 g messen kann.
- Der Mikroelektromechanik-Sensor (MEMS) ist mit einem erweiterten anwendungsspezifischen integrierten Schaltkreis (ASIC) gekoppelt
- Der ADC kann mit einer Auflösung von 8-, 12- oder 14-Bits betrieben werden
- Embedded Tiefpassfilterung
- I2C-Protokoll-Schnittstelle
- 3,3 V Eingangsspannung
- M Click Board-Größe (42,9 mm × 25,4 mm)
Applikationen
- Display-Orientierung
- HID-Applikationen
- Sturzerkennungs-Applikationen (für Garantie-Protokollierung)
- Applikationen, die sich auf eine zuverlässige Beschleunigungsmessung und Bewegungserkennung verlassen
Schaltplan
Übersicht
Veröffentlichungsdatum: 2019-01-02
| Aktualisiert: 2022-08-08
