Monolithic Power Systems (MPS) EV2759A-Q-00A Evaluation Board

Monolithic Power Systems (MPS) EV2759A-Q-00A is an Evaluation Board for a highly integrated MP2759A switching charger that is designed for portable devices. This MP2759A switching charger offers power path management and a narrow NTC window for a 1-Cell to 6-Cell batteries evaluation board. The MP2759A switching charger achieves up to 3A of charge current and supports a variety of battery chemistry types with different full battery voltages. This MP2759A switching charger can operate from a maximum 36V DC input voltage. The MP2759A switching charger charges the battery with four phases: trickle charge, precharge, Constant Current (CC) charge, or Constant Voltage (CV) charge. This evaluation board features input current limit regulation, minimum input voltage regulation, support or selection power path management, charge operation indicator, and battery Over-Voltage Protection (OVP). The EV2759A-Q-00A evaluation board is suitable for applications like industrial medical equipment, power tools, robot portable vacuum cleaners, and wireless speakers.

Features

  • Up to 36V operation input voltage
  • Up to 3A charge current
  • Input  current limit regulation
  • Minimum input voltage regulation
  • Support or selection power path management
  • 0.5% battery regulation voltage accuracy
  • Charge operation indicator
  • Input status indicator
  • Battery over-voltage protection
  • Charging safety timer
  • Battery thermal monitoring and protection with JEITA profile

Specifications

  • 10V to 36V of the input voltage range
  • Up to 3A of input current
  • 1-cell to 6-cell series with 3.6V, 4V, 4.1V, 4.15V, 4.2V, 4.35V, or 4.4V battery regulation voltage for each cell
  • 3.6V to 4.4V of battery charge regulation voltage
  • Up to 3A of fast charge current

Applications

  • Industrial medical equipment
  • Power tools
  • Robot and portable vacuum cleaners
  • Wireless speakers

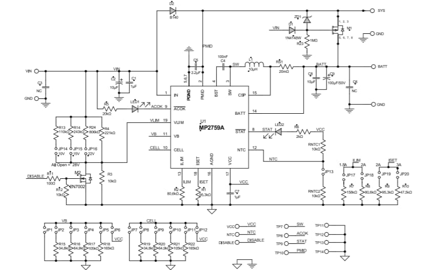
Schematic Diagram - Evaluation Board

Schematic - Monolithic Power Systems (MPS) EV2759A-Q-00A Evaluation Board
Veröffentlichungsdatum: 2022-02-04 | Aktualisiert: 2022-03-11