Monolithic Power Systems (MPS) EV8774C-Q-00A Evaluation Board

Monolithic Power Systems (MPS) EV8774C-Q-00A Evaluation Board is designed to evaluate MP8774C 12A synchronous step-down converter. This voltage regulator is a fully integrated, high-frequency, rectified, step-down switch-mode converter with internal power MOSFETs. The MP8774C device offers a very compact solutionthat can achieve up to 12A of continuous output current (IOUT). The MP8774C regulators require a minimal number of readily available, standard external components and are available in a space-saving QFN-16 (3mm x 3mm) package. The MP8774C devices are ideal for security cameras, AP routers and xDSL devices, digital set-top boxes, flat-panel televisions and monitors, and general-purpose power supplies.

Features

  • Fixed 1.4MHz Switching Frequency (fSW)
  • Forced Continuous Conduction Mode (FCCM)
  • Output adjustable from 0.6V
  • Wide 3V to 18V operating Input Voltage (VIN) range
  • 12A Output Current (IOUT)
  • 16mΩ/5.5mΩ low on-resistance, internal power MOSFETs
  • 100μA Quiescent Current (IQ)
  • High-efficiency synchronous mode
  • Pre-biased start-up
  • Configurable external Soft-Start Time (tSS)
  • Enable (EN) and Power Good (PG) for power sequencing
  • Over-Current Protection (OCP) with Hiccup mode
  • Thermal shutdown
  • Available in a QFN-16 (3mm x 3mm) package

Applications

  • Security cameras
  • AP routers and xDSL devices
  • Digital set-top boxes
  • Flat-panel televisions and monitors
  • General-purpose power supplies

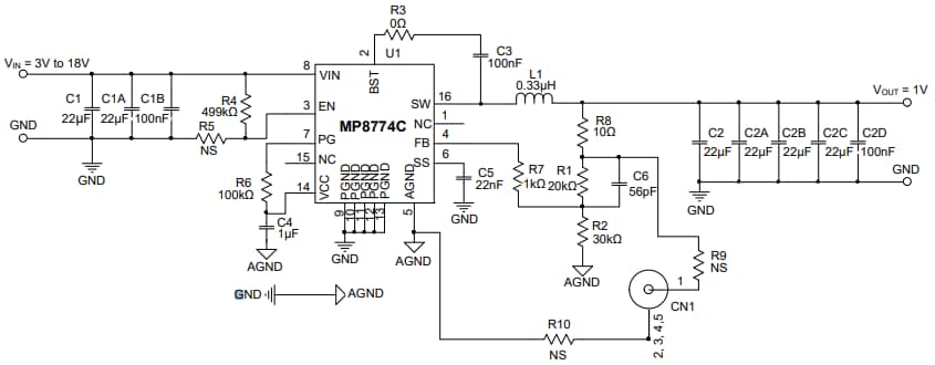
Schematic

Schematic - Monolithic Power Systems (MPS) EV8774C-Q-00A Evaluation Board
Veröffentlichungsdatum: 2025-02-27 | Aktualisiert: 2025-04-07