Monolithic Power Systems (MPS) EVL8870-L-00A Evaluation Board
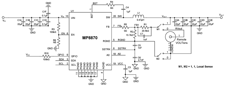
Monolithic Power Systems (MPS) EVL8870-L-00A Evaluation Board showcases the MP8870, a high-frequency, synchronous buck converter with I2C control. The Monolithic Power Systems (MPS) EVL8870-L-00A delivers up to 15A output current with excellent load and line regulation over a wide input range. The MP8870 ensures high efficiency across various loads, while the I2C interface allows real-time control of output voltage, adjustable from 0.3V to 1.536V in 1.5mV steps. The I2C also enables the selection of voltage transition slew rate, frequency, current limit, protection modes, and enable/power-saving mode.Features
- Supports up to 15A output current
- Excellent load and line regulation over a wide input range
- High efficiency across a wide output current (IOUT) range
- I2C interface for real-time control
- Adjustable output voltage from 0.3V to 1.536V in 1.5mV steps
- Selectable voltage transition slew rate
- Adjustable operating frequency
- Configurable current limit
- Hiccup and latch-off protection modes
- Enable/disable control
- Power-saving mode selectable via I2C
Applications
- Power supply for high-performance processors and FPGAs
- Distributed power systems
- Data centers and server power management
- Telecom and networking equipment
- Industrial automation systems
- High-efficiency point-of-load (POL) converters
- Battery-powered systems
SCHEMATIC
Veröffentlichungsdatum: 2024-09-18
| Aktualisiert: 2024-09-27
