Monolithic Power Systems (MPS) EVM3650C-QW-00A Evaluation Board

Monolithic Power Systems (MPS) EVM3650C-QW-00A Evaluation Board is designed to demonstrate the capabilities of the MPM3650C fully integrated, high-frequency, synchronous, rectified, step-down power modules with an internal inductor. The board offers a compact solution to achieve 6A of continuous output current (IOUT) across a wide 2.75V to 17V input voltage (VIN) range, with excellent load/line regulation. The MPM3650C modules offer synchronous operation for high efficiency across the IOUT load range.

Constant-on-time (COT) control enables ultrafast transient response, an easy loop design, and tight output regulation. Full protection features include short-circuit protection (SCP), over-current protection (OCP), under-voltage protection (UVP), and thermal shutdown. The MPM3650C step-down power modules are available in a QFN-24 (4mm x 6mm x 1.6mm) package.

Features

  • Wide 2.75V to 17V operating input voltage (VIN) range
  • Output current (IOUT) for different output voltage (VOUT) ranges
    • 6A IOUT for 0.6V to 1.8V VOUT
    • 5A IOUT for 1.8V to 3.3V VOUT
  • 3.3V maximum VOUT
  • Forced Continuous Conduction Mode (CCM) for low output voltage ripple
  • High-efficiency synchronous operation
  • Supports pre-biased start-up
  • Fixed 1200kHz switching frequency (fSW)
  • Externally configurable soft-start time (tSS)
  • Enable (EN) and Power Good (PG) for power sequencing
  • Over-Current Protection (OCP) with hiccup mode
  • Thermal shutdown
  • Onboard MPM3650C, available in a QFN-24 (4mm x 6mm x 1.6mm) package

Applications

  • Field-Programmable Gate Array (FPGA) power systems
  • Optical modules
  • Telecommunications
  • Networking
  • Industrial equipment

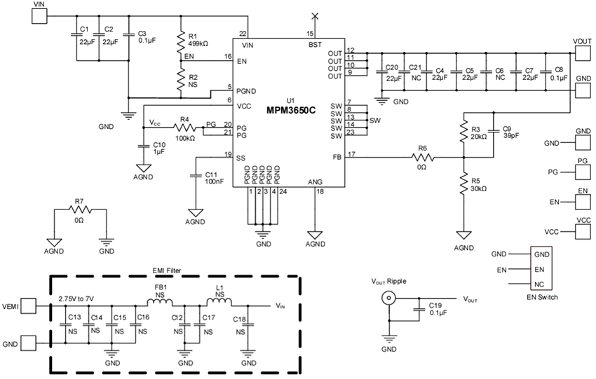
Schematic

Schematic - Monolithic Power Systems (MPS) EVM3650C-QW-00A Evaluation Board
Veröffentlichungsdatum: 2024-10-04 | Aktualisiert: 2024-10-16