Monolithic Power Systems (MPS) EVQ18811-10X-Y-00A Evaluation Board

Monolithic Power Systems (MPS) EVQ18811-10X-Y-00A Evaluation Board demonstrates the capabilities of the MPQ18811-AEC1 single-channel, isolated gate driver solution. This evaluation board features three versions: EVQ18811-10C-Y-00A, EVQ18811-10E-Y-00A, and EVQ18811-10F-Y-00A, each offering different under-voltage lockout (UVLO) thresholds. The EVQ18811-10X-Y-00A applies to all versions. Utilizing MPS's proprietary capacitive-based isolation technology, the board provides reinforced isolation voltage up to 5kVRMS and a common-mode transient immunity (CMTI) rating exceeding 150kV/μs. The EVQ18811-10X-Y-00A operates efficiently across a wide input voltage range of 2.8V to 5.5V on the primary side and up to 30V on the secondary side. With a peak driver current of 6A source and 10A sink, it ensures robust performance in automotive power applications.

Features

  • VDDO secondary supply voltage ranges
    • 9.2V to 30V for -C version, 8V under-voltage lockout (UVLO) threshold
    • 14.5V to 30V for -E version, 12V UVLO threshold
    • 17.5V to 30V for -F version, 15V UVLO threshold
  • 2.8V to 5.5V VDDI primary supply voltage range
  • 6A source, 10A sink peak driver currents (IOUT)
  • SOIC-8 WB IC package
  • 7.4cm x 4.45cm x 1.43cm (LxWxH) size

Applications

  • EV/HEV motor driver inverters
  • Onboard chargers
  • Industrial drivers
  • Half-/full-bridge converters
  • Isolated DC/DC and AC/DC converters

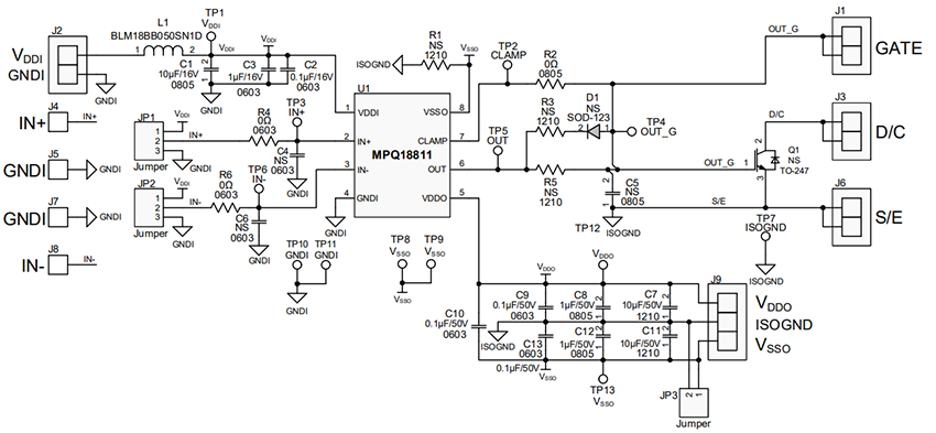
Schematic

Schematic - Monolithic Power Systems (MPS) EVQ18811-10X-Y-00A Evaluation Board
Veröffentlichungsdatum: 2025-04-14 | Aktualisiert: 2025-05-08