Monolithic Power Systems (MPS) EVQ4325-R-00A Evaluation Board
Monolithic Power Systems (MPS) EVQ4325-R-00A Evaluation Board is designed to evaluate the capabilities of MPQ4325-AEC1, a synchronous, step-down switching converter. These voltage regulators are step-down converters that operate at a configurable frequency range of 200KHz to 2.5MHz. The EVQ4325-R-00A board is a fully assembled and tested evaluation board. The MPQ4325 regulators are available in a QFN-14 4mmx4mm package with wettable flanks and are AEC-Q100 Grade 1. These switching voltage regulators are ideal for automotive infotainment, automotive clusters, Advanced Driver-Assistance Systems (ADAS), and industrial power systems.Features
- 3.3V to 36V input voltage (VIN) range
- 2.2MHz switching frequency (fSW)
Applications
- Automotive infotainment
- Automotive clusters
- Advanced Driver-Assistance Systems (ADAS)
- Industrial power systems
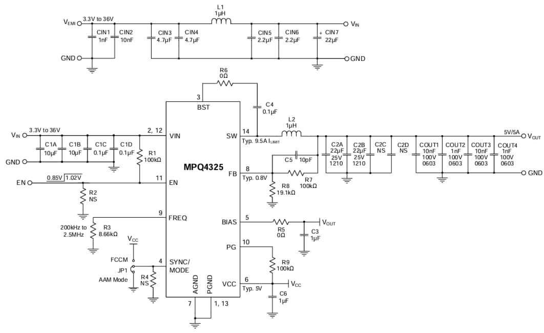
Schematic
Veröffentlichungsdatum: 2024-11-12
| Aktualisiert: 2024-11-25
