Monolithic Power Systems (MPS) EVQ4423C-L-00A Evaluation Board
Monolithic Power Systems (MPS) EVQ4423C-L-00A Evaluation Board is designed for the MPQ4423C, a high-frequency, synchronous, rectified, step-down switch-mode converter with built-in power MOSFETs. This board provides a compact solution to achieve 6A of peak output current with excellent load and line regulation across a wide input supply range. The EVQ4423C-L-00A board fault protections include hiccup mode current limiting, output Over-Voltage Protection (OVP), and Thermal Shutdown (TSD). The MPQ4423C evaluation board is available in a QFN-16 (3mmx4mm) package. Typical applications include automotive infotainment, wireless charging, and USB PDs.Features
- 50mΩ/30mΩ low RDS(ON) internal power MOSFETs
- 6A peak output current
- Up to 2.2MHz switching frequency
- 420kHz or 2.2MHz switching frequency with spread spectrum
- OUT to VCC Switch-Over LDO improves efficiency
- Synchronizes to a 200kHz to 2.2MHz external clock
- Adjustable forced PWM mode or automatic PFM/PWM Mode
- Passive output discharge
- Output Over-Voltage Protection (OVP)
- Over-Current Protection (OCP) and hiccup mode
- Thermal shutdown protection
- Available in a QFN-16 (3mmx4mm) package
- AEC-Q100 grade 1
Applications
- Automotive infotainment
- Wireless charging
- USB PDs
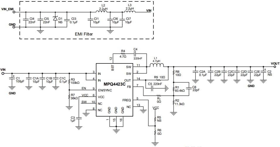
Schematic Diagram
Efficiency vs. Load Current
Veröffentlichungsdatum: 2024-10-15
| Aktualisiert: 2024-11-08
