Monolithic Power Systems mEZ Plug & Play-DC/DC-Leistungsmodule
Die mEZ Plug & Play-DC/DC-Leistungsmodule von Monolithic Power Systems sind einfach zu bedienende DC/DC-Leistungslösungen für ein breites Applikationsspektrum. Die Module verfügen über einen 3-5 % höheren Wirkungsgrad, eine breite Eingangsspannung und kostengünstige Formfaktoren, die die Gehäusegrößen um bis zu 40 % reduzieren. Die mEZ-Module bieten Designflexibilität für skalierbare Leistungslösungen, bei denen der Platz begrenzt ist.
Die MPS mEZ Abwärtslösungen bieten eine breite Auswahl an Produktfamilien für anspruchsvolle Designanforderungen. Die Abwärtswandler verfügen über einen breiten VIN Betriebsbereich von 4,5 V bis 36 V und einen Ausgangsstrom von 1-3 A.
Monolithic Power Systems mEZD41502A Abwärts-Leistungsmodul
Das Monolithic Power Systems mEZD72402A Abwärts-Leistungsmodul ist ein 4,5-36 V-Abwärts-Leistungsmodul mit offener Bauart. Der mEZD72402A verfügt über 2 A Dauerstrom und unterschiedliche Ausgangsspannungsoptionen. Das Modul bietet bis zu 92 % Spitzenleistung.
Merkmale
Breiter 4,5 V bis 36 V Betriebseingangsspannungsbereich
1 A Laststrom
Hiccup-Kurzschlussschutz
Über-/Unterspannungsschutz
Überstromschutz
Überhitzungsschutz
Dateien und Stückliste (offenes Design)
Die MPS mEZ Aufwärtslösungen bieten eine breite Auswahl an Produktfamilien für anspruchsvolle Designanforderungen. Die Abwärtswandler verfügen über einen breiten VIN Betriebsbereich von 2,7 V bis 15 V und einen Ausgangsstrom von 1-3 A.
Monolithic Power Systems mEZD41502A Aufwärts-Leistungsmodul
Das Monolithic Power Systems mEZD41502A Aufwärts-Leistungsmodul ist ein Modul offener Bauart mit 4 % höherem Wirkungsgrad als andere Lösungen. Dieses Modul bietet einen 2,7-13 V Betriebseingang, 5 V, 12 V und 15 V Ausgangsspannung und 2 A kontinuierlichen Ausgangsstrom.
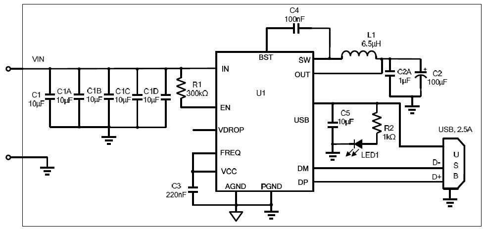
Monolithic Power Systems mEZS91202A USB-Ladegerätmodul
Das Monolithic Power Systems mEZS91202A USB Ladegerätmodul verfügt über einen 7-36 V-Eingang, 350 kHz und einen Laststrom von 2,5 A. Die Module verfügen auch über einen 5 V-Ausgang und bieten bis zu 95 % Wirkungsgrad.
Merkmale
Breiter 7 V bis 36 V Betriebseingangsspannungsbereich
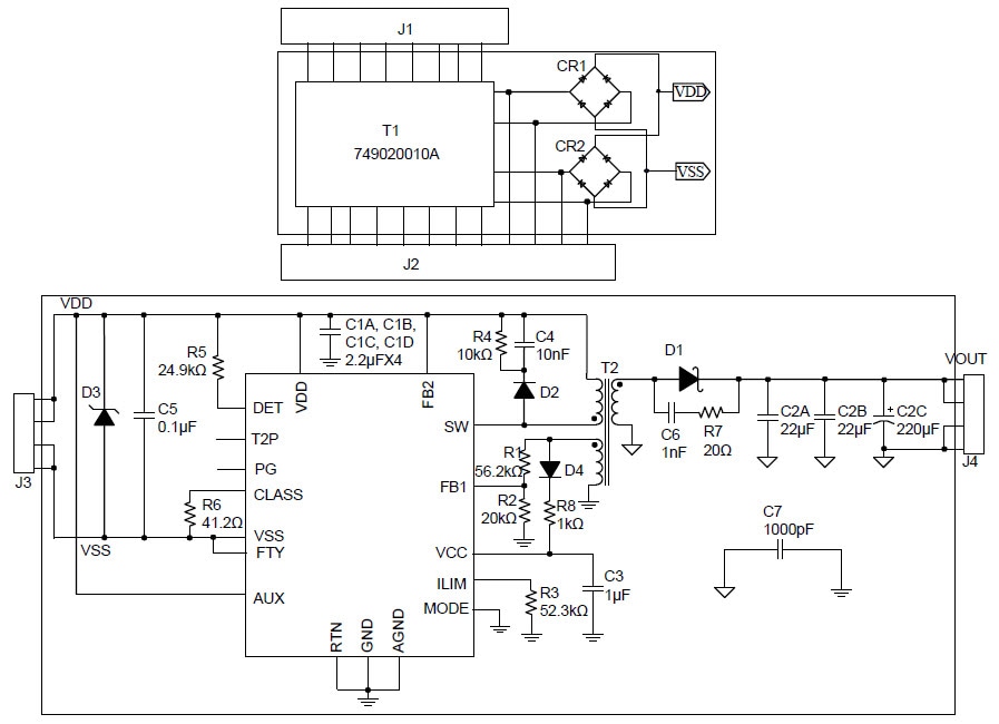
Monolithic Power Systems mEZS84801A PoE-Stromversorgung
Die Monolithic Power Systems mEZS84801A PoE-Stromversorgung ist ein 12 W, IEEE 802.3af-konformes Powered Device-(PD)-PoE-Modul. Das Modul bietet einen 37-57 V PSE-Eingang und erfordert keine Optokoppler-Rückkopplung.