Monolithic Power Systems (MPS) MP1923 Half-Bridge Gate Drivers

Monolithic Power Systems (MPS) MP1923 Half-Bridge Gate Drivers are high-frequency and N-channel MOSFET gate drivers. These drivers feature 120V Bootstrap Voltage (VBST) range, 20ns typical propagation delay, 8A sink current, 7A source current at 12V, and <5ns gate driver matching time delay. The MP1923 gate drivers include independently controlled Low-Side MOSFET (LS-FET) and High-Side MOSFET (HS-FET) driver channels. The MP1923 drivers are available in QFN-10 (4mm x 4mm), QFN-8 (4mm x 4mm), and SOIC-8 packages. Typical applications include motor drivers, telecom half-bridge power supplies, avionics DC/DC converters, two-switch forward converters, and active-clamp forward converters.

Features

  • Drives an N-channel MOSFET half-bridge
  • Low dropout with 4.5V Under-Voltage Lockout (UVLO) falling threshold
  • 120V Bootstrap Voltage (VBST) range
  • On-chip bootstrap diode
  • 20ns typical propagation delay
  • 8A sink current
  • 7A source current at 12V VDD
  • <5ns gate driver matching time delay
  • Drives a 1nF load with 7.2ns Rise Time (tRISE) and 5.5ns Fall Time (tFALL) at 12V VDD
  • TTL-compatible input
  • <300µA Quiescent current (IQ)
  • UVLO protection for the HS-FET and LS-FET gate drivers
  • Available in QFN-10 (4mm x 4mm), QFN-8 (4mm x 4mm), and SOIC-8 packages

Specifications

  • -40°C to 125°C operating junction temperature range
  • ESD ratings:
    • ±2000V Human Body Model (HBM)
    • ±500V Charged Device Model (CDM)
  • <50V/ns Slew rate (SW)
  • 5V to 17V supply voltage range
  • 260°C lead temperature
  • -65°C to 150°C storage temperature

Applications

  • Motor drivers
  • Telecom half-bridge power supplies
  • Avionics DC/DC converters
  • Two-switch forward converters
  • Active-clamp forward converters

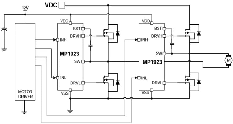
Typical Application Circuit Diagram

Application Circuit Diagram - Monolithic Power Systems (MPS) MP1923 Half-Bridge Gate Drivers

Functional Block Diagram

Block Diagram - Monolithic Power Systems (MPS) MP1923 Half-Bridge Gate Drivers
Veröffentlichungsdatum: 2023-05-31 | Aktualisiert: 2024-12-01