Monolithic Power Systems (MPS) MP28167-N Integrated Buck-Boost Converters

Monolithic Power Systems (MPS) MP28167-N Integrated Buck-Boost Converters are synchronous devices with four MOSFETs capable of regulating the output voltage (VOUT) with high efficiency across a wide 2.8V to 22V input voltage (VIN) range. The integrated VOUT scaling and adjustable output constant current (CC) limit functions meet USB power delivery (PD) requirements. MP28167-N uses constant-on-time (COT) control in buck mode and constant-off-time control in boost mode, delivering fast load transient responses and smooth buck-boost mode transients. The Monolithic Power Systems (MPS) MP28167-N converters provide automatic pulse-frequency modulation (PFM)/pulse-width modulation (PWM) mode and forced PWM mode. The devices also provide a configurable output CC limit, which supports flexible design for different applications.

Full protection features include over-current protection (OCP), over-voltage protection (OVP), under-voltage protection (UVP), configurable soft start (SS), and thermal shutdown. The MP28167-N converters are available in a QFN-16 (3mm x 3mm) package.

Features

  • Configurable output voltage (VOUT) via the Feedback (FB) pin
  • Wide 2.8V to 22V operating input voltage (VIN) range
  • 0.08V to 1.637V reference voltage (VREF) range with 0.8mV resolution via the digital interface (default 1V VREF)
  • Up to 3A output current (IOUT) or 4A input current (IIN)
  • Four low on-resistance [RDS(ON)], internal buck power MOSFETs
  • Adjustable accurate output constant current (CC) limit with internal sensing MOSFET via the digital interface
  • 500kHz, 750kHz, 1MHz, or 1.25MHz selectable switching frequency (fSW) options
  • Output over-voltage protection (OVP) with hiccup mode
  • Output short-circuit protection (SCP) with hiccup mode
  • Over-temperature warning and shutdown
  • Power Good (PG) indication
  • One-time programmable non-volatile memory
  • Configurable via the digital interface: line drop compensation, PFM/PWM mode, Soft Start (SS), OCP, and OVP
  • Configurable enable (EN) shutdown discharge
  • Optimized performance with an MPS inductor
  • Available in a QFN-16 (3mm x 3mm) package

Applications

  • Solid-State Drives (SSDs)
  • USB Power Delivery (PD) sourcing ports
  • Buck-boost bus supplies
  • Networking and servers

Typical Application

Application Circuit Diagram - Monolithic Power Systems (MPS) MP28167-N Integrated Buck-Boost Converters

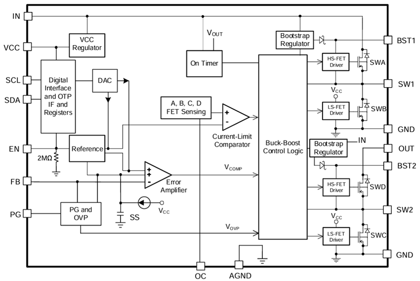
Block Diagram

Block Diagram - Monolithic Power Systems (MPS) MP28167-N Integrated Buck-Boost Converters
Veröffentlichungsdatum: 2024-10-16 | Aktualisiert: 2024-11-22