Monolithic Power Systems (MPS) MP3438 Integrated Synchronous Boost Converters

Monolithic Power Systems (MPS) MP3438 Integrated Synchronous Boost Converters are highly integrated switching voltage regulators with a wide input voltage (VIN) range and a 1.2MHz fixed frequency. The SOT583 (1.6mm x 2.1mm) packaged MP3438 starts from a VIN as low as 2.7V and can support up to a 2A switching current limit with integrated, low RDS(ON) power MOSFETs. Protection features include over-temperature protection (OTP) and configurable VIN under-voltage lockout (UVLO).

The MP3438 adopts constant-off-time (COT) control to provide a fast transient response. A cycle-by-cycle current limit on the low-side MOSFET (LS-FET) prevents current runaway, while the high-side MOSFET (HS-FET) eliminates the need for an external Schottky diode. MPS MP3438 converters support an automatic pass-through function when the VIN exceeds the set output voltage (VOUT-SET), supporting high efficiency, even when the input exceeds the regulated output.

Features

  • 2.7V to 16V start-up input voltage (VST)
  • 0.8V to 16V operating input voltage (VIN)
  • Up to 16V output voltage (VOUT)
  • 2A switching current limit
  • >91% efficiency for 3.3V VIN to 12V/0.3A
  • 1.2MHz fixed switching frequency (fSW)
  • Adaptive Constant-Off-Time (COT) control for fast transient response
  • Power-Save Mode (PSM) under light loads
  • Automatic pass-through mode when VIN > set output voltage (VOUT-SET)
  • Internal soft start and compensation
  • Configurable Under-Voltage Lockout (UVLO) and hysteresis
  • Over-Temperature Protection (OTP) and Over-Voltage Protection (OVP)
  • Available in a SOT583 (1.6mm x 2.1mm) package

Applications

  • LCD bias supplies
  • ADSLs and DSLs
  • Electronic cigarettes
  • Instrumentation equipment
  • Portable applications

Specifications

  • Recommended operating conditions (maximum)
    • 2.7V to 16V start-up input voltage (VST) range
    • 0.8V to 16V operating input voltage (VIN) range
    • 0.9V to 16V start-up input voltage range with VCC bias (VST2)
    • 3.6V maximum external VCC bias voltage
    • VIN to 16V boost output voltage (VOUT)
    • -40°C to +125°C operating junction temperature range
  • 6A maximum HS-FET body diode inrush current
  • 1.9W maximum continuous power dissipation at +25°C
  • Power supply
    • 2.2V to 2.6V UVLO rising threshold
    • 1.9V to 2.3V UVLO falling threshold
    • 1.5μA maximum shutdown current
  • Enable (EN) control
    • 1.1V to 1.3V turn-on threshold voltage
    • 1V (maximum) high threshold voltage
    • 0.4V (minimum) low threshold voltage
    • 3.5μA to 7μA turn-on hysteresis current
    • 0μA typical input current
    • 300μs typical turn-on delay
  • Frequency
    • 1MHz to 1.4Mhz switching frequency range
    • 80ns (typical) minimum on time
    • 10μs (typical) maximum on time
    • 220ns (typical) minimum off time
  • Loop control
    • 0.985V to 1.015V FB reference voltage range
    • 50nA maximum FB input current
    • 3.5ms to 6ms soft-start time
  • Power switch
    • 55mΩ typical low-side switch on-resistance
    • 100mΩ typical high-side synchronous switch on-resistance
    • 0.1μA maximum switch leakage current
  • BST power
    • 3.2V typical boost mode voltage
    • 3.5V typical pass-through mode voltage
  • Current limit
    • 1.8A to 2.3A switching current limit range
    • 0 to 100mA HS-FET ZCD
  • Thermal protection
    • +150°C typical thermal shutdown
    • +25°C typical thermal shutdown hysteresis
  • ESD ratings
    • 2000V Human Body Model (HBM)
    • 1500V Charged Device Model (CDM)

Typical Application

Application Circuit Diagram - Monolithic Power Systems (MPS) MP3438 Integrated Synchronous Boost Converters

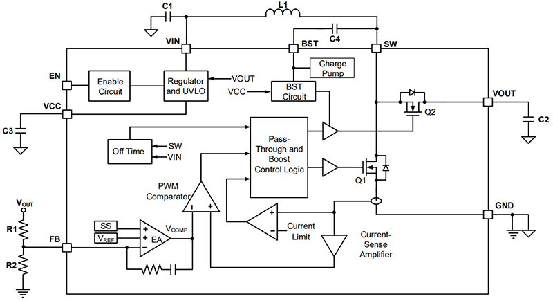
Block Diagram

Block Diagram - Monolithic Power Systems (MPS) MP3438 Integrated Synchronous Boost Converters
Veröffentlichungsdatum: 2023-01-23 | Aktualisiert: 2023-01-30