Monolithic Power Systems (MPS) MP4572 Switching Voltage Regulator

Monolithic Power Systems (MPS) MP4572 Switching Voltage Regulator provides up to 2A of continuous output current (IOUT) with peak current control for excellent transient response. The wide 4.5V to 60V input voltage(VIN) range accommodates a variety of step-down applications in an automotive input environment. A low 2μA shutdown mode quiescent current (IQ) makes the MP4572 ideal for battery-powered applications. The MP4572 integrates internal high-side and low-side power MOSFETs (HS-FETs and LS-FETs, respectively) for high efficiency without an external Schottky diode.

The MP4572 employs advanced asynchronous modulation (AAM), which achieves high efficiency under light loads by scaling down the frequency to reduce the switching and gate driver losses.

Standard protection features include built-in soft start (SS), enable control, and a power good (PG) indicator. A high duty cycle and low-dropout mode are provided for automotive cold-crank conditions. In addition, the MP4572 provides over-current protection (OCP) with valley current detection, which helps prevent current runaway. The device also has hiccup short-circuit protection (SCP), input under-voltage lockout (UVLO), and auto-recovery thermal protection.

With internal compensation, the Monolithic Power Systems (MPS) MP4572 Switching Voltage Regulator offers a very compact solution with a minimal number of readily available, standard external components. This device is available in a compact 2.5mm x 3.0mm QFN-12 package.

Features

  • Wide 5V to 60V operating input range
  • 2A continuous output current
  • High-efficiency synchronous mode control
  • 250mΩ/45mΩ internal power MOSFETs
  • Configurable frequency up to 2MHz
  • 180° out-of-phase SYNCO clock
  • 40μA quiescent current
  • Low 2μA shutdown mode current
  • FB tolerance: 1% at room temp, 2% at full temp
  • Selectable AAM or forced CCM operation at light load
  • Internal 45ms soft start
  • Remote EN control
  • Power Good (PG) indicator
  • Low-dropout mode
  • Over-current protection (OCP)
  • Short-circuit protection with hiccup mode
  • VIN under-voltage lockout (UVLO)
  • Thermal shutdown
  • -40°C to +125°C operating junction temperature
  • 5mm x 3.0mm QFN-12 package.

Applications

  • Automotive infotainment
  • Automotive lamps and LEDs
  • Automotive motor control
  • Industrial power systems

Typical Application Circuit

Application Circuit Diagram - Monolithic Power Systems (MPS) MP4572 Switching Voltage Regulator

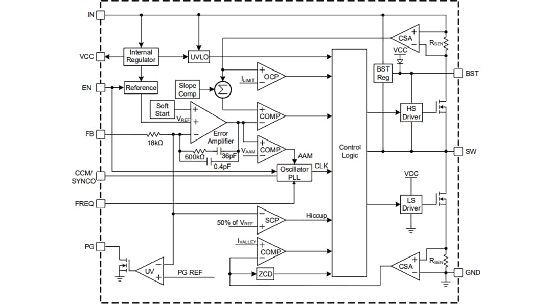
Block Diagram

Block Diagram - Monolithic Power Systems (MPS) MP4572 Switching Voltage Regulator

Package Outline

Mechanical Drawing - Monolithic Power Systems (MPS) MP4572 Switching Voltage Regulator
Veröffentlichungsdatum: 2022-04-14 | Aktualisiert: 2022-09-02