Monolithic Power Systems (MPS) MP5036A Current Limit Switch
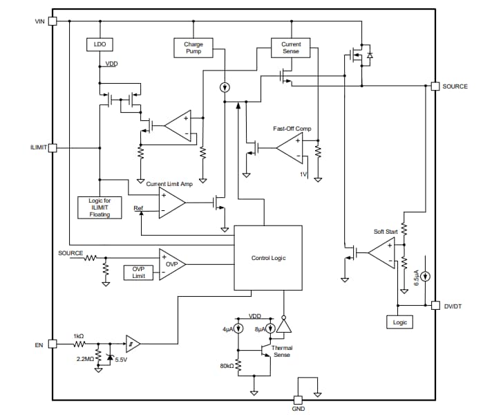
Monolithic Power Systems (MPS) MP5036 Current Limit Switch is a protection device designed to protect circuitry on the output from transients on the input. The MPS MP5036 also protects the input from undesired shorts and transients coming from the output. During start-up, the inrush current is limited by limiting the slew rate at the output. The DV/DT pin setting controls the slew rate. The maximum load at the output is current-limited. The magnitude of the current limit is controlled by an external resistor from ILIMIT to GND. There is a fixed 2.5A current limit when floating the ILIMIT pin. The output over-voltage protection (OVP) function limits the output voltage. The device is available in a TSOT23-6 package and is lead-free, halogen-free, and adheres to the RoHS directives.Features
- 2.9V to 5.5V continued operating input range
- 26V absolute maximum transient input voltage
- Fixed 5.75V over-voltage clamp threshold
- Fast output OVP response
- Integrated 43mΩ PowerFET
- Adjustable current limit or fixed current limit when floating ILIMIT pin
- Soft start time programmable through the DV/DT pin
- Fast response for hard short protection
- OCP hiccup protection
- Thermal shutdown and auto-retry
- -40°C to +125°C operating temperature range
- TSOT23-6 package
Applications
- HDD, SSD
- Hot swap
- Wireless modem data cards
- USB power distribution
- USB protection
- USB 3.1 power delivery
Block Diagram
Typical Application Circuit
Veröffentlichungsdatum: 2020-05-08
| Aktualisiert: 2024-10-22
