Monolithic Power Systems (MPS) MP651x H-Bridge Motor Drivers

Monolithic Power Systems (MPS) MP651x H-Bridge Motor Drivers operate from a supply voltage of up to 35V and deliver a motor current of up to 2.8A. These Monolithic Power Systems motor drivers are used to drive DC brush motors. The MP651x motor drivers feature an internal current-sensing circuit that provides an output voltage proportional to the load current. These devices provide cycle-by-cycle current regulation and limiting. The MP651x motor drivers offer internal safety features such as over-current protection, input over-voltage protection, Under-Voltage Lock-Out (UVLO), and thermal shutdown.

Features

  • Wide 5.4V to 35V input voltage range
  • Internal full H-bridge driver
  • Cycle-by-cycle current regulation/limit
  • Low on-resistance (HS:250mΩ, LS:250mΩ)
  • Simple and versatile logic interfaces
  • 3.3V and 5V compatible logic supply
  • Over-Current Protection (OCP)
  • Over-Voltage Protection (OVP)
  • Thermal shutdown
  • Under-Voltage Lock-Out (UVLO)
  • Fault indication output
  • Available in a thermally enhanced surface-mounted package

Specifications

  • 5.4V to 35V supply voltage
  • ±1.5A continuous output current
  • ±2mA load current
  • 2kV ESD rating
  • -40°C to 125°C operating  junction temperature
  • 2.8A peak output current

Applications

  • Solenoid drivers
  • DC brush motor drivers

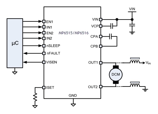
MP651x Motor Drivers Application Circuit

Application Circuit Diagram - Monolithic Power Systems (MPS) MP651x H-Bridge Motor Drivers

MP6515 Block Diagram

Block Diagram - Monolithic Power Systems (MPS) MP651x H-Bridge Motor Drivers

MP6516 Block Diagram

Block Diagram - Monolithic Power Systems (MPS) MP651x H-Bridge Motor Drivers
Veröffentlichungsdatum: 2018-07-12 | Aktualisiert: 2023-01-12