Monolithic Power Systems (MPS) MP6632 Three-Phase BLDC Motor Drivers
Monolithic Power Systems (MPS) MP6632 Three-Phase Brush Less DC (BLDC) Motor Drivers feature up to 1A of driving current and a 6V to 50V input voltage (VIN) range. These motor drivers offer built-in, configurable speed curve function, sinusoidal drive for maximum torque, low-speed ripple, and noise across the full-speed range. The MP6632 BLDC motor drivers provide rotational speed detection. These drivers control the motor speed through the Pulse-Width Modulation (PWM) signal or the DC signal on the PWM/DC pin with closed-loop/open-loop speed control. The MP6632 BLDC motor drivers include rich protection features like Under-Voltage Lock Out (UVLO), locked-rotor protection, Over-Current Protection (OCP), and thermal shutdown protection. These motor drivers are available in a QFN-32 (4mm x 4mm) package. Typical applications include general three-phase Brush Less DC (BLDC) motors, fans, and pumps.Features
- 6V to 50V input voltage (VIN) range
- Up to 1A of driving current capability
- Sinusoidal drive
- Trapezoidal drive
- Supports 0V to 3.3V DC input or 50Hz to 100kHz Pulse-Width Modulation (PWM) input
- Supports external triple-hall or single-hall input
- Closed-loop/open-loop speed control
- Direction/brake input
- Power-save mode
- Lock protection
- Over-Current Protection (OCP)
- Rotational speed indicator
- 25kHz/50kHz switching frequency (fSW)
- Soft Start (SS) for low noise
- Available in a QFN-32 (4mm x 4mm) package
Applications
- General three-phase Brush Less DC (BLDC) motors
- Fans
- Pumps
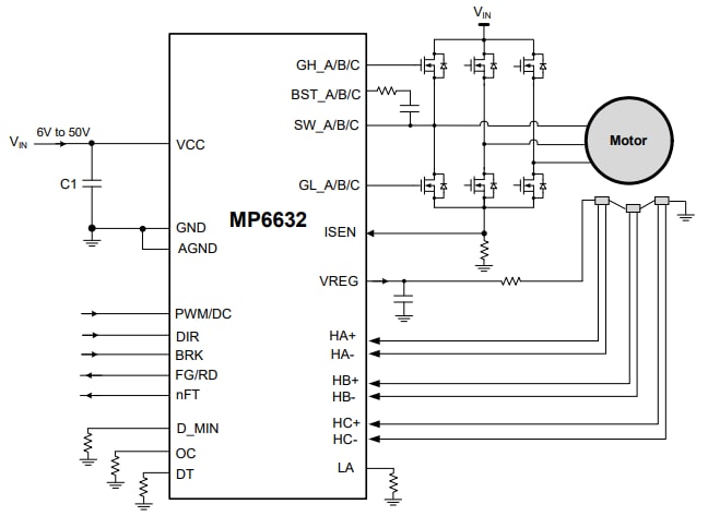
Typical Application Circuit Diagram
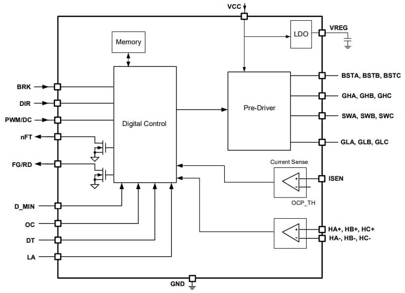
Block Diagram
Veröffentlichungsdatum: 2024-06-06
| Aktualisiert: 2024-07-11
