Monolithic Power Systems (MPS) MP6632A 3-Phase Brushless DC Motor Drivers

Monolithic Power Systems (MPS) MP6632A 3-Phase Brushless DC (BLDC) Motor Drivers are designed to deliver up to 1A of drive current across a wide 6V to 50V input voltage range. The MPS MP6632A motor drivers support motor‑speed regulation using either a PWM signal or a DC control signal applied to the PWM/DC pin, enabling both open‑loop and closed‑loop speed control. A built‑in, configurable speed‑curve function further enhances flexibility. Featuring 120° modulation, the MP6632A provides strong dynamic response and reliable high‑speed operation.

For system feedback, MP6632A includes a rotational speed detector, output through the open‑drain FG/RD pin, which toggles high or low according to the Hall‑sensor output. Motor direction can be easily managed via the DIR pin.

The MPS MP6632A incorporates a comprehensive suite of protection features, including under‑voltage lockout (UVLO), locked‑rotor detection, over‑current protection (OCP), and thermal shutdown. These motor drivers come in a compact 4mm × 4mm QFN‑32 package, suitable for space‑constrained motor‑control applications.

Features

  • 6V to 50V input voltage (VIN) range
  • Up to 1A driving current capacity
  • 120° modulation
  • Supports
    • 0VDC to 3.3VDC input
    • 50Hz to 100kHz Pulse-Width Modulation (PWM) input
  • Supports external triple-hall input
  • Closed-/open-loop speed control
  • Direction/brake input
  • Power-Save Mode (PSM)
  • Locked-rotor detection
  • Over-Current Protection (OCP)
  • Rotational speed indicator
  • 25kHz/50kHz switching frequency (fSW)
  • Soft Start (SS) to reduce noise
  • Available in a QFN-32 (4mm x 4mm) package
  • Moisture Sensitivity Level (MSL) 1
  • Lead-free, Halogen-free, and RoHS-compliant

Applications

  • General 3-phase BLDC motors
  • Fans
  • Pumps

Specifications

  • 6V to 55V supply voltage range
  • 2.97W maximum continuous power dissipation
  • Power supply
    • 5.2V maximum VCC UVLO rising threshold
    • 0.5V typical input UVLO hysteresis
    • 5mA typical operating supply current
    • 200μA maximum standby current
  • Logic input thresholds
    • 2V minimum DIR/BRK/PWM input high voltage
    • 0.8V maximum DIR/BRK/PWM input low voltage
    • 100kΩ typical DIR/BRK pull-down resistance
    • 85kΩ typical PWM pull-up resistance
    • 3.2VDC to 3.4VDC input high voltage range
    • 6mV typical DC input low voltage
  • 0.3V maximum FG/RD/nFT low-level output voltage
  • Reference
    • 9.5V to 10.5V VREG output voltage range
    • 9.95V typical VREG maximum load
    • 47.5μA to 52.5μA bias current (D_MIN, OC, and DT pins’ output current)
    • 15.6% typical D_MIN duty threshold
  • Gate driver
    • 9.4V typical high-side (HS) gate driver output high voltage
    • 10V typical low-side (LS) gate driver output high voltage
    • 24.4kHz to 25.8kHz switching frequency range
    • 1A typical gate sink/source current
    • 7Ω maximum gate pull-up resistance
    • 5Ω maximum gate pull-down resistance
    • 300ns typical dead time
  • Hall signal
    • ±30mV minimum hall differential input drive voltage
    • 0V to 4V hall input common-mode voltage range
    • ±1mV typical hall input offset voltage
    • ±13mV typical hall input hysteresis voltage
    • 2V minimum hall input logic high threshold
    • 0.8V maximum hall input logic low threshold
  • Protections
    • 90mV to 110mV OCP threshold range
    • 0.5s typical locked-rotor detection time
    • 4.5s typical locked-rotor detection retry time
    • +170°C typical thermal shutdown threshold
    • +30°C typical thermal shutdown hysteresis
  • -40°C to +125°C operating temperature range
  • +150°C maximum junction temperature
  • +260°C maximum lead temperature
  • ±2kV maximum ESD protection (HBM and CDM)
  • 9°C/W to 42°C/W thermal resistance range

Typical Application

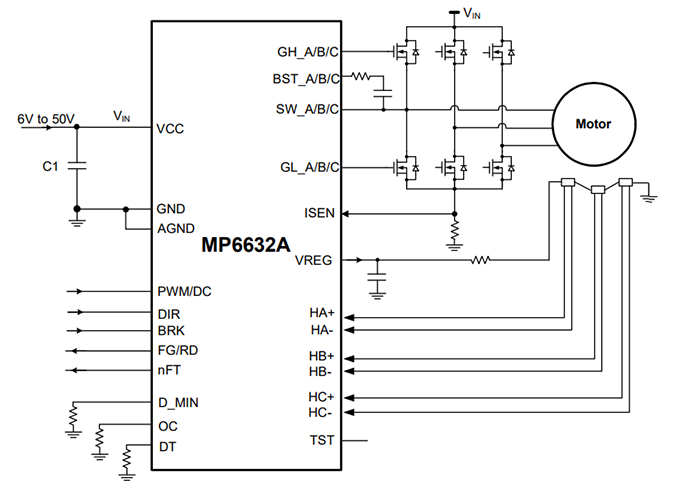
Application Circuit Diagram - Monolithic Power Systems (MPS) MP6632A 3-Phase Brushless DC Motor Drivers

Block Diagram

Block Diagram - Monolithic Power Systems (MPS) MP6632A 3-Phase Brushless DC Motor Drivers
Veröffentlichungsdatum: 2026-02-02 | Aktualisiert: 2026-02-17