Monolithic Power Systems (MPS) MP7200 Synchronous Buck-Boost LED Drivers

Monolithic Power Systems (MPS) MP7200 Synchronous Buck-Boost LED Drivers are high-frequency and constant-current drivers with integrated power MOSFETs. These drivers offer a compact solution of 1.2A of continuous output current (IOUT) across a wide input voltage (VIN) range, with excellent load and line regulation. The MP7200 drivers feature constant-frequency hysteretic control that provides a fast transient response without loop compensation. In addition, these drivers feature Over-Current Protection (OCP), output Over-Voltage Protection (OVP), Under-Voltage Protection (UVP), thermal derating, and thermal shutdown. The MP7200 drivers require a minimal number of readily available, standard external components and are available in a space-saving QFN-19 (3mm x 4mm) package.

Features

  • Synchronous mode for high efficiency
  • Fault indication
  • Output Over-Voltage Protection (OVP)
  • Over-Current Protection (OCP) with latch-off mode
  • Thermal shutdown
  • Configurable thermal derating via remote temperature sense (NTC pin)
  • Electromagnetic Interference (EMI) reduction technique
  • Available in a QFN-19 (3mm x 4mm) package
  • Available in a wettable flank package

Specifications

  • Wide 6V to 42V operating input voltage (VIN) range
  • 44mΩ/40mΩ low RDS(ON) internal power MOSFETs
  • Configurable 1.2A buck-boost mode and 3A buck mode
  • Up to 2.3MHz default switching frequency (fSW) for buck mode
  • 1.15MHz fSW for buck-boost mode with spread spectrum
  • Pulse-Width Modulation (PWM) dimming with 100Hz to 2kHz dimming frequency
  • 500Hz internal two-step dimming with a configurable duty cycle
  • -40°C to 125°C junction temperature range

Applications

  • Turn indicator lights
  • Daytime Running Lights (DRLs)
  • Fog lights
  • Rear lights

Typical Application Diagrams

Application Circuit Diagram - Monolithic Power Systems (MPS) MP7200 Synchronous Buck-Boost LED Drivers

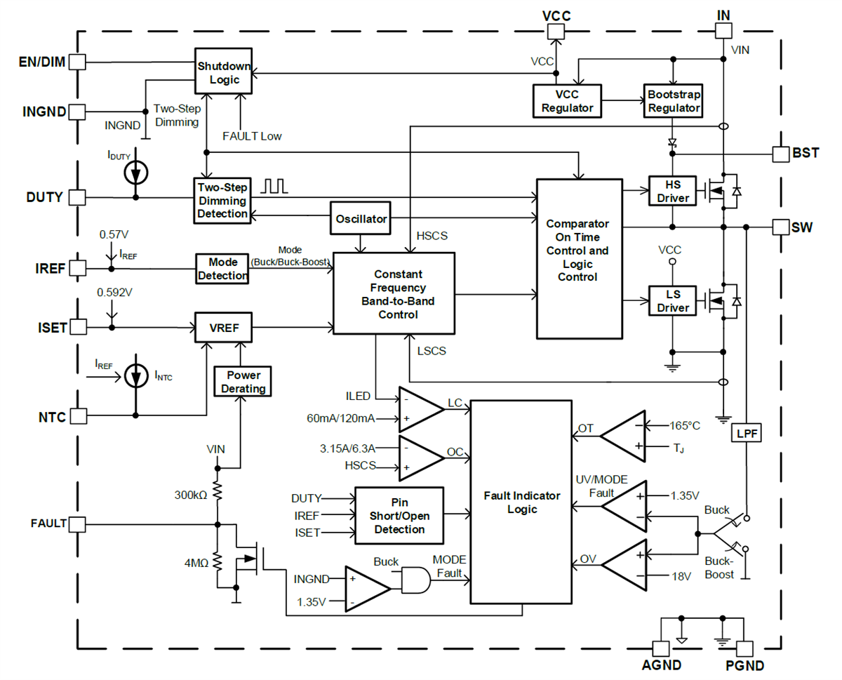
Block Diagram

Block Diagram - Monolithic Power Systems (MPS) MP7200 Synchronous Buck-Boost LED Drivers
Veröffentlichungsdatum: 2022-02-23 | Aktualisiert: 2022-03-11