Monolithic Power Systems (MPS) MP8009 Flyback/Forward Controllers

Monolithic Power Systems (MPS) MP8009 Flyback/Forward Controllers are integrated IEEE 802.3af/at PoE compliant powered device (PD) power supply converters. The MP8009 interface comprises all IEEE 802.3af/at functions, including detection, 1-event and 2- event classification, 120mA inrush current limit, 840mA operation current limit, and a 100V hot-swap MOSFET.

The MPS MP8009 Flyback/Forward Controllers are a space-saving isolated solution with primary-side regulation (PSR) for flyback applications and high-efficiency secondary-side regulation (SSR) for active clamped forward applications.

The MP8009 delivers a front-end solution for PoE PD applications with minimal external components. The device offers Hiccup Protection for Overload Protection (OLP), Short-Circuit Protection (SCP), Over-Voltage Protection (OVP), and Thermal Shutdown.

The MP8009 is housed in a QFN-28 (4mm x 5mm) package with a 250kHz fixed switching frequency.

Features

  • Compatible with 802.3af/at specifications
  • 100V, 0.48Ω PD Integrated pass switch
  • 840mA PD Operation current limit
  • Supports >8.5V auxiliary adapter supply
  • Supports flexible topology design:
    • Primary-Side Regulation (PSR) for flyback applications
    • Secondary-Side Regulation (SSR) for flyback applications
    • SSR for Active clamp forward applications
  • 120mA PD Inrush current
  • 2A GATE and 0.8A SYNC drivers
  • 160mV Switching current-sense limit
  • Output diode compensation in PSR mode
  • 250kHz Fixed switching frequency
  • EMI Reduction with frequency dithering
  • Available in a QFN-28 (4mm x 5mm) package

Applications

  • IEEE 802.3af/at-Compliant devices
  • Security cameras
  • Video telephones
  • WLAN Access points
  • Internet-of-Things (IoT) devices

Videos

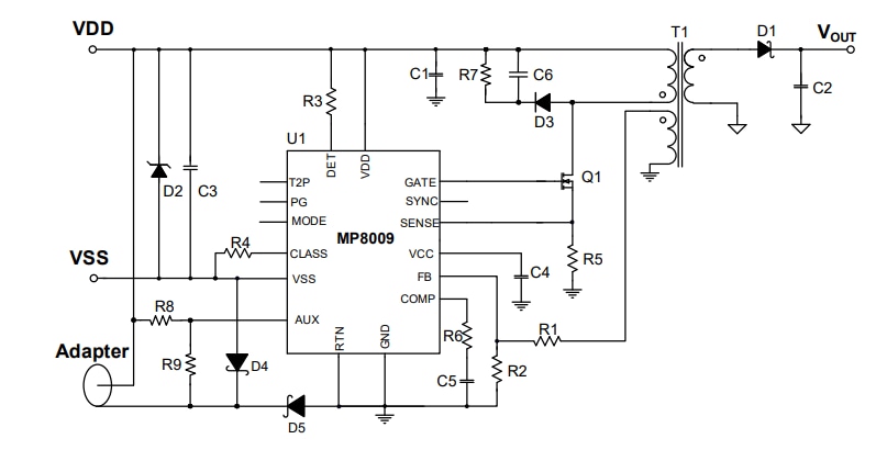
Typical Application Circuit

Application Circuit Diagram - Monolithic Power Systems (MPS) MP8009 Flyback/Forward Controllers

Efficiency Chart

Chart - Monolithic Power Systems (MPS) MP8009 Flyback/Forward Controllers
Veröffentlichungsdatum: 2022-02-07 | Aktualisiert: 2022-08-10