Monolithic Power Systems (MPS) MP8860 Buck-Boost Converters
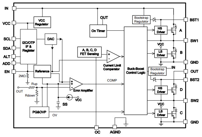
Monolithic Power Systems (MPS) MP8860 Buck-Boost Converters are synchronous and 4-switch integrated converters. These buck-boost converters regulate the output voltage from 2.8V to 22V input voltage range with high efficiency. The MP8860 converters operate Constant-On-Time (COT) control in buck mode and constant-off-time control in boost mode. These converters provide auto Pulse Frequency Modulation (PFM)/Pulse Width Modulation (PWM) or forced PWM switching modes. The MP8860 converters feature programmable output Constant Current (CC) current limit, Over-Current Protection (OCP), Over-Voltage Protection (OVP), thermal shutdown, and Under-Voltage Protection (UVP).The MP8860 buck-boost converters include an I2C interface with an ALT pin, four programmable I2C addresses, and One-Time Programmable (OTP) non-volatile memory. These converters are available in a 16-pin QFN (3mm x 3mm) package. The MP8860 converters are used in industrial systems, power supplies for motors, DSLR cameras, and personal medical products.
Features
- 2.8V to 22V operating input voltage range
- 1A output current or 4A input current
- Four low RDS(ON) internal buck power MOSFETs
- Adjustable accurate CC output current limit with internal sensing MOSFET via I2C
- I2C interface with ALT pin
- Four programmable I2C addresses
- 500kHz switching frequency
- Over-temperature warning and shutdown
- One-Time Programmable (OTP) non-volatile memory
- Output Over-Voltage Protection (OVP) with hiccup
- Output Short-Circuit Protection (SCP) with hiccup
- I2C programmable line drop compensation
- Soft start and thermal shutdown
- EN shutdown discharge programmable
- Available in a QFN-16 (3mm x 3mm) package
Applications
- Power supplies for motors
- Industrial systems
- Buck-boost bus supplies
- DSLR cameras
- Personal medical products
Block Diagram
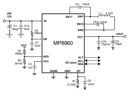
Typical Application Diagram
Veröffentlichungsdatum: 2024-07-01
| Aktualisiert: 2025-01-27
