Monolithic Power Systems (MPS) MPM3506A Synchronous Step-Down Converter
Monolithic Power Systems (MPS) MPM3506A Synchronous Step-Down Converter comes with built-in power MOSFETs, an inductor, and two capacitors. This device offers a compact solution with only four external components to achieve a 0.6A continuous output current with excellent load/line regulation over a wide input supply range. The MPM3506A operates at a 1.15MHz switching frequency, which provides a fast load transient response.Full protection features include over-current protection (OCP) and thermal shutdown (TSD). The MPM3506A eliminates design and manufacturing risks while dramatically improving time-to-market. The MPM3506A is available in a space-saving QFN-19 (3mm x 5mm x 1.6mm) package.
Features
- Complete switch-mode power supply
- Wide 4.5V to 36V operating input range
- 0.6A continuous load current
- 90mΩ/60mΩ low RDS(ON) internal power MOSFETs
- Fixed 1.15MHz switching frequency
- 800kHz to 2MHz frequency sync
- Power-save mode for light load
- Power good indicator
- OCP with valley current detection and hiccup
- Thermal shutdown
- Output adjustable from 0.8V
- Available in a QFN-19 (3mm x 5mm x 1.6mm) package
- 6.7mm x 6.3mm total solution size
Applications
- Industrial controls
- Automotive
- Medical and imaging equipment
- Telecom
- LDO replacement
- Space and resource-limited applications
- Distributed power systems
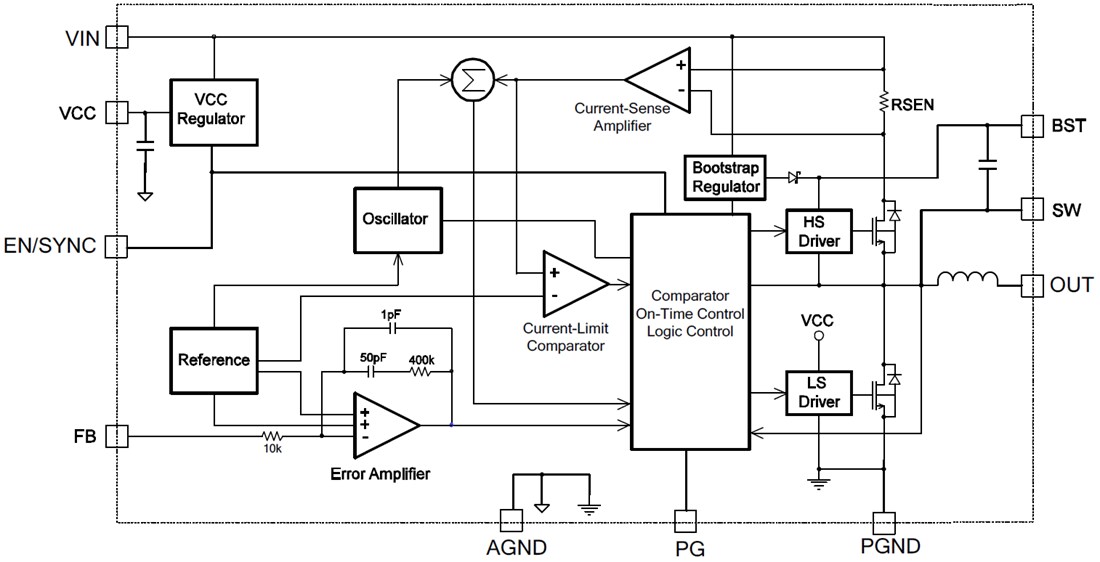
Functional Block Diagram
Veröffentlichungsdatum: 2019-05-14
| Aktualisiert: 2024-06-27
