Monolithic Power Systems (MPS) MPQ4228-Q Step-Down Converter with Charging Port
Monolithic Power Systems (MPS) MPQ4228-Q Step-Down Converter with Charging Port offers a single USB current-limit switch and Type-C™ 5V at 3A mode configuration channel designed for USB port applications. The device provides a 3A output current across a wide input supply range, with superior load/line regulation.The MPS MPQ4228-Q USB switch output is current-limited. The USB port supports Quick Charge 3.0 (QC3.0) mode and is backward compatible with DCP schemes for battery charging specification (BC1.2), Apple 3A divider mode, and 1.2V/1.2V mode without needing outside user interaction. The USB port also facilitates Type-C 5V at 3A DFP mode.
Fault protections contain hiccup current limiting, output over-voltage protection (OVP), DP/DM/CC1/CC2 short to battery, and thermal shutdown (TSD). The negative temperature coefficient (NTC) input monitors the external PCB or other components’ temperature(s).
The MPQ4228-Q requires a minimal number of available, standard external components and is housed in a QFN-22 (4mm x 4mm) package.
Features
- DP/DM Support quick charge 3.0 mode class A
- Backwards compatible with DCP schemes: BC1.2 short mode, Apple 3A divider mode, 1.2V/1.2V mode
- Supports USB Type-C 5V at 3A DFP mode
- NTC Over-temperature detection
- Passed Apple MFI certification test
- USB-IF Type-C certified
- Independent USB On/Off control Pin: EN1
- +145°C Internal load-shedding entry temperature
- USB_OUT, DP/DM, CC1/CC2 Pins short-to-battery protection
- Wide 4.2V to 36V continuous operating input range
- Selectable switching frequency (420kHz or 2.2MHz with spread spectrum)
- 3A Output continuous current
- Integrated 20mΩ Low RDS(ON) MOSFET
- Line drop compensation
- Accurate 3.55A USB current limit
- EN Shutdown discharge function
- OCP, OVP, and OTP Fault indication
- Frequency sync from 200kHz to 2.2MHz
- Hiccup current limit for buck and USB
- ±8kV IEC 61000-4-2 Contact discharge ESD rating for CC1 and CC2 pins
- ±8kV IEC 61000-4-2 Contact discharge ESD rating with a small resistor, a capacitor on DP and DM pins
- ±15kV IEC 61000-4-2 Air discharge ESD rating for DP, DM, CC1, and CC2 pins
- Available in a QFN-22 (4mm x 4mm) package with wettable flanks
- AEC-Q100 Grade 1 available
Applications
- Automotive USB QC3.0 charging ports
- Automotive USB Type-C charging ports
Videos
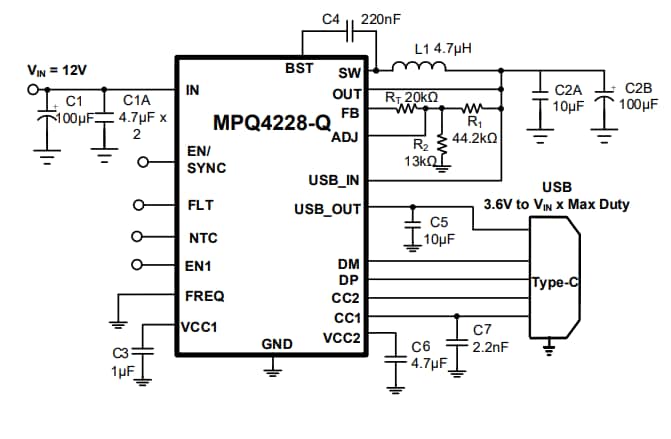
Typical Application
