Monolithic Power Systems (MPS) MPQ4263 Buck-Boost Converters

Monolithic Power Systems (MPS) MPQ4263 Buck-Boost Converters are integrated with two Low-Side MOSFETs (LS-FETS) and deliver up to 140W of peak output power (POUT). These converters feature a 3.6V to 36V start-up input voltage range (VIN) and a 1V to 36V output voltage range (VOUT). The MPQ4263 converters offer 280kHz, 420kHz, and 580kHz selectable switching frequencies (fsw) and work with a fixed frequency for the buck, boost, and buck-boost modes. The special buck-boost control strategy provides high efficiency across the full input range and smoothens the transient response between different modes. The MPQ4263 converters include an I2C interface and One-Time Programmable (OTP) memory that provides flexibility for the configurable features. These converters are designed to deliver up to 98% peak efficiency. The MPQ4263 buck-boost converters are used in USB PD Hubs, USB PD charging ports, automotive DC power supplies, and wireless charging applications.

Features

  • 140W buck-boost converter with integrated Low-Side MOSFETs (LS-FETs)
  • Integrated gate driver for High-Side MOSFETs (HS-FETs)
  • Configurable input Under-Voltage Lockout (UVLO)
  • 3.6V to 36V start-up input voltage (VIN) range
  • 1V to 36V output voltage (VOUT) range
  • Supports 2.8V falling VIN when VOUT >3.5V
  • Up to 98% peak efficiency
  • I2C configurable reference voltage (VREF) range of 0.1V to 2.147V with 1mV resolution
  • Accurate output CC current limit:
    • ±5% and supports a high-side current sense
  • Accurate output current (IOUT) monitor (IMON) function
  • Meets USB PD 3.1, EPR AVS, and PPS specification
  • Selectable 280kHz, 420kHz, and 580kHz switching frequencies (fSW)
  • Selectable forced PWM mode or AutoPFM/PWM mode
  • Output bias VCC LDO for higher efficiency
  • Line drop compensation via RSENS
  • I2C, alert, and One-Time Programmable (OTP) memory
  • EN shutdown passive discharge
  • Output Over-Current Protection (OCP), Over-Voltage Protection (OVP), and Thermal Shutdown Protection (TSD)
  • Available in a QFN-20 (3mm x 5mm) package
  • Available in AEC-Q100 in Grade 1

Applications

  • USB PD hubs
  • USB PD charging ports
  • Automotive DC power supplies
  • Wireless charging

Typical Application Circuit

Application Circuit Diagram - Monolithic Power Systems (MPS) MPQ4263 Buck-Boost Converters

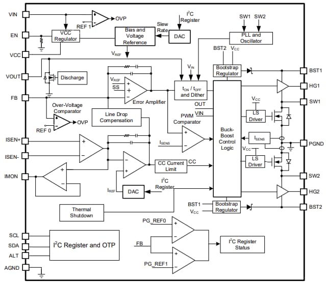
Block Diagram

Block Diagram - Monolithic Power Systems (MPS) MPQ4263 Buck-Boost Converters

Videos

Veröffentlichungsdatum: 2024-09-10 | Aktualisiert: 2024-09-24