Nexperia NEX40400 Synchrone Abwärtswandler
Nexperia NEX40400 synchrone Abwärtswandler sind Bauteile mit hohem Wirkungsgrad und niedrigem Betriebsruhestrom von 60µA (typisch). Nexperia NEX40400 bietet einen Ausgang von bis zu 600 mA mit Stromregelung für eine schnelle Schleifenreaktion. Der breite Eingangsbereich von 4,5 V bis 40 V eignet sich für eine Vielzahl von Anwendungen zur Leistungsreduzierung für Industrie und Kfz-Wesen. Der extrem niedrige Abschaltstrom von 0,3µA ermöglicht den Einsatz in batteriebetriebenen Anwendungen.Ein hoher Wirkungsgrad bei der Leistungsumwandlung über einen breiten Lastbereich wird erreicht, indem die Schaltfrequenz bei geringer Last heruntergefahren wird, was Schaltverluste reduziert. Frequenzrückführung verhindert das Durchgehen des Induktionsstroms während des Starts und ermöglicht den Betrieb sowohl bei hohem Wandlungsverhältnis als auch bei niedrigem Abfall. Die thermische Abschaltung sorgt für zuverlässigen und robusten Betrieb. Der Nexperia NEX40400 wird in einem kostengünstigen 6-poligen
SOT8061-1 (TSOT23-6) Kunststoffgehäuse für die Oberflächenmontage mit den Abmessungen 2,9 mm x 1,6 mm geliefert.
Merkmale
- Minimierte Lösungsgröße
- Breiter Eingangsspannungsbereich von 4,5 V bis 40 V, geeignet für 12 V und 24 V Schieneneingänge
- 600 mA Dauerausgangsstrom
- Niedriger IQ, sowohl im STANDBY (60 µA) als auch beim Herunterfahren (0,3 µA), was die Akkulaufzeit verlängert
- 1 % Genauigkeit der Ausgangsspannung
- 1,05 MHz und 2,1 MHz feste Schaltfrequenz
- Option Pulsfrequenzmodulation (PFM) für Effizienz bei geringer Last
- Herunterfahren der Frequenz für Anwendungen mit hohem Wandlungsverhältnis und niedrigem Drop-Out
- Force PWM (FPWM) Option für geringe Ausgangswelligkeit
- Frequenzspreizung für bessere EMI
- Einschalten mit vorgespanntem Ausgang
- Präzisionsfreigabe
- Interne Kompensation
- Kurzschlussschutz mit Hiccup-Modus
- Einfach zu bedienen, EMI-freundlich
- Kühles Paket, niedrigere Thermik
- SOT8061-1 (TSOT23-6) 6-polig, Kunststoffgehäuse für Oberflächenmontage
Applikationen
- Industrielle Stromverteilungssysteme
- Netzinfrastrukturen (intelligente E-Zähler)
- Batteriebetriebene Haushaltsgeräte
- Haushaltsgeräte
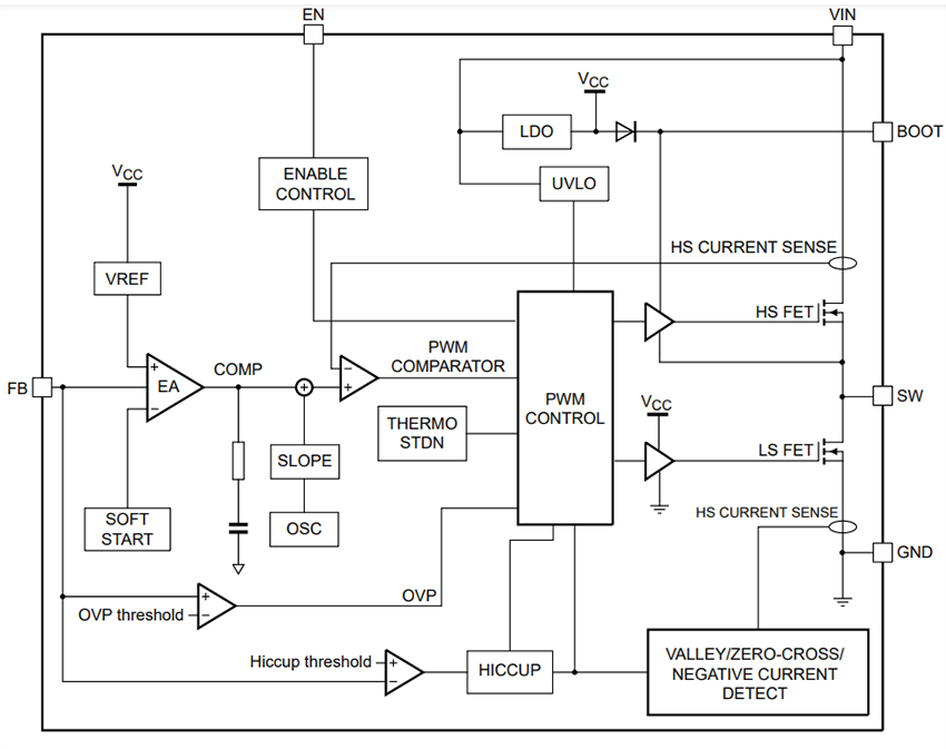
Funktionales Blockdiagramm
Typischer Applikationsschaltung
Veröffentlichungsdatum: 2025-02-21
| Aktualisiert: 2025-02-25
