Nexperia NEX52080 USB-Typ-C®-Power-Delivery-Controller

Die USB-Typ-C® - und Power-Delivery-(PD)-Controller NEX52080 von Nexperia unterstützen mehrere DP/DM-basierte Schnellladeprotokolle. Die Controller der Baureihe NEX52080 von Nexperia sind für Stromversorgungsanwendungen ausgelegt und unterstützen die Type-C-CC-Erkennung, die PD-Kommunikation mit Kabeln und PD-Geräten sowie die Aushandlung von DP/DM-Leistungsprofilen mit Flash-Charging-fähigen Mobilgeräten. Diese Geräte sind mit Konstantspannung (CV) und Konstantstrom (CC) Regelkreisen ausgestattet, um Anwendungen mit optoelektronischen Kopplern zu unterstützen und den Betrieb mit verschiedenen DC/DC- oder AC/DC-Wandlern zu ermöglichen.

Merkmale

  • USB-Typ-C-PD-Controller
    • Programmierbare Type-C-Standardanzeige, 1,5 A, 3 A Quellkapazitätsanzeige
    • USB PD3.1 SPR mit PPS
    • Integrierte Stromversorgung VCONN und Schalter
    • SOP-Kommunikationsunterstützung für E-Marker
  • Unterstützung mobiler Ladeprotokolle
    • BC1.2 DCP und Legacy-Ladeprotokolle
    • Proprietäre Ladeprotokolle
  • Breiter Betriebsbereich von 3,3 V bis 29,4 V
  • CC1- und CC2-Pins mit Toleranz von 30 V, damit das Bauteil Kurzschlüssen zu VBUS standhalten kann
  • Programmierbare GPIOs
  • I2C-Schnittstelle
  • Integrierter N-MOSFET-Treiber
  • Programmierbare Kabelkompensation für VBUS
  • Eingebaute VIN - und VBUS -Entladung (GPIO konfigurierbar zur Ansteuerung einer externen Entladung des Low-Side-MOSFET)
  • Unterstützung für Stromsparmodus
  • Programmierbarer Fehler- und Schwellwertsschutz
    • OVP und UVP
    • OVP für CC-Pins und DP/DM-Pins
    • Programmierbarer VBUS -Ausgang OCP
    • OTP
  • Multi-IC-Kommunikation für eine intelligente Stromverteilung in Multi-Port-Anwendungen
  • Eingebaute MCU mit 32 kB MTP
  • Gehäuseoptionen: 4,0 mm x 4,0 mm x 0,75 mm HWQFN16 (0,65 mm Pitch) und HWQFN24 (0,5 mm Pitch)

Applikationen

  • Netzadapter
  • Wandadapter
  • Energiespeicherung

Technische Daten

  • 3,3 V bis 29,4 V Versorgungsspannungsbereich
  • Typischer IC-Einschaltschwellenwert: 3,1 V
  • Typischer IC-Unterspannungsabschaltschwellenwert: 2,85 V
  • Typischer interner LDO-Ausgang am VCC -Pin: 1,5 V
  • Programmierbarer Entladestrombereich der Last: 70 mA – 170 mA
  • Genauigkeit der Ausgangsspannungsregelung: ±1 % – ±3 %
  • Typische Stromsensoresistenz: 5 mΩ
  • Genauigkeit der Ausgangsstromregelung: ±0,15 A – ±3 A
  • Typischer Auslösewert des Überstromschutzes: 3,2 A
  • Typischer Auslösewert des Kurzschlussschutzes: 21 A
  • Typischer Gate-Entlade-Strom: 20 mA
  • Wärmewiderstand
    • 46 °C/W (HWQFN24) und 47 °C/W (HWQFN16) zwischen Sperrschicht und Umgebung
    • 22 °C/W (HWQFN16) und 23 °C/W (HWQFN24) zwischen Sperrschicht und Gehäuse
  • ESD-Werte (Elektrostatische Entladung, ESD)
    • Human-Body-Model (HBM) gemäß ANSI/ESDA/JEDEC JS-001: ±2.000 V
    • Charged-Device-Model (CDM) gemäß JEDEC-Spezifikation JESD22-C101: ±500 V
  • Umgebungstemperaturbereich: -40 °C – +85 °C
  • -40 °C bis +125 °C Sperrchichttemperaturbereich

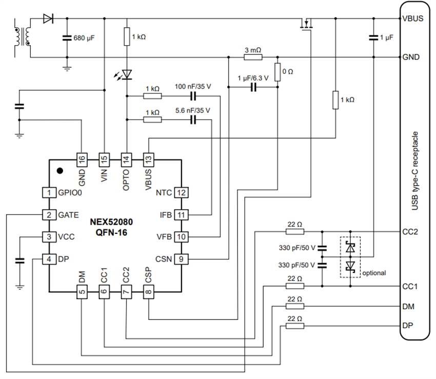
Applikationskreislauf-Diagramm

Applikations-Schaltungsdiagramm - Nexperia NEX52080 USB-Typ-C®-Power-Delivery-Controller

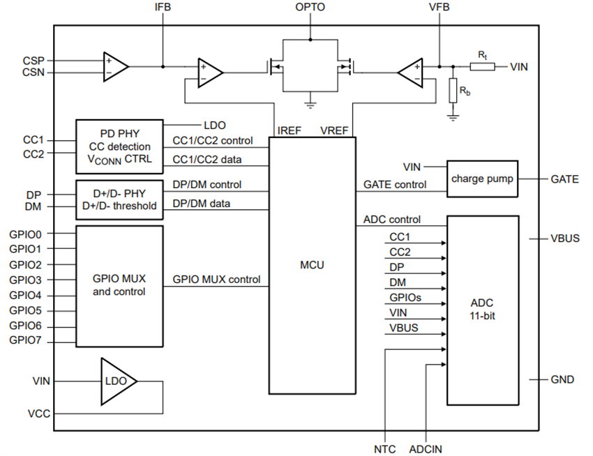
Funktionales Blockdiagramm

Blockdiagramm - Nexperia NEX52080 USB-Typ-C®-Power-Delivery-Controller
Veröffentlichungsdatum: 2025-08-25 | Aktualisiert: 2025-09-04