Nexperia NEX8080 Multimode Flyback-Regler
Nexperia NEX8080 Multimode Flyback-Regler sollen die Effizienz über einen weiten Lastbereich hinweg optimieren. Diese Nexperia-Regler schalten automatisch zwischen den Modi Continuous Conduction Mode (CCM), Quasi-Resonant (QR), Discontinuous Conduction Mode (DCM) und Pulse Frequency Modulation (PFM) um und gewährleisten so auch unter wechselnden Lastbedingungen eine hohe Effizienz. Der Burst Mode (BM) wird bei sehr leichten oder Nulllast-Bedingungen für extrem niedrigen Standby-Verbrauch eingesetzt. Die NEX8080 Regler unterstützen einen breiten VCC-Bereich von 10 V bis 83 V, wodurch sie sich für Applikationen wie USB-PD/PPS-Ladegeräte, AC/DC-Adapter und Hilfsstromversorgungen eignen. Darüber hinaus bieten diese Regler umfassende Schutzfunktionen, darunter Ausgangsüberspannungs(OV)- und -unterspannungs(UV)schutz, Überstromschutz (OCP) und Übertemperaturschutz (OTP). Die Baureihe ist in einem kompakten TSOT23-6FC-Gehäuse erhältlich, das Vielseitigkeit und einfache Integration verbessert.Merkmale
- Der breite VCC-Bereich von 10 V bis 83 V unterstützt PD/PPS.
- Multimode-Unterstützung CCM/QR/DCM/PFM
- Spitzenlastmodus (NEX80805)
- Valley-Schaltbetrieb in QR/DCM/PFM
- Burst-Modus mit extrem niedrigem Betriebsstrom bei geringer und keiner Last
- 65 kHz oder 85 kHz Optionen für die maximale Frequenz
- Interner Soft-Start (SST)
- Überspannungsschutz am Ausgang (OVP)
- Frequenzspreizung für bessere EMI
- Interner Übertemperaturschutz (OTP)
- Externer OTP durch NTC-Widerstand
- VCC Über-/Unterspannungsschutz (VCC OV/UV)
- Leitungsspannung Brown-in und Brown-out (BNI/BNO)
- Kurzschlussschutz am Ausgang (SCP)
- CS offen/kurzgeschlossen Schutz
- Sekundärer Gleichrichter-Kurzschlussschutz (SRSP)
- Überlastschutz (OLP)
- Überspannungsschutz (OPP) zur LPS-Einhaltung
- 6-polig, TSOT23-6FC Kunststoff, oberflächenmontiertes Gehäuse
Applikationen
- USB PD/QC-Ladegeräte
- Wechsel-/Gleichstromnetzteile für Mobilgeräte
- Hilfsenergieversorgung für Industrie- und Haushaltsgeräte
Technische Daten
- Versorgungsspannung (VCC-Pin)
- 18 V maximale Einschaltschwellenspannung, 17 V typisch
- 8,4 V typische Ausschaltschwellenspannung
- 9,4 V maximale Halteschwellenspannung, 9 V typisch
- 83,5 V auf 93 V OVP-Schwellenspannung
- 99 V maximale Entladeschwellenspannung, 94 V typisch
- 5 V typische Entladeschwellen-Hysteresespannung
- 5 mA typische Entladestromstärke
- 8 μA maximale Einschaltstromstärke, 5 μA typisch
- 1,75 mA bis 2,24 mA maximaler normaler Betriebsstrombereich
- 350 μA maximale Stromstärke im Burst-Modus, 270 μA typisch
- Rückkopplungseingang (FB-Pin)
- 5 V typische Leerlaufspannung
- 28 kΩ typischer interner Pullup-Widerstand
- 0,3 V typische Spannung bei Überspringen des DRV-Impulses
- 0,35 V typische Spannung bei Wiederaufnahme des DRV-Impulses
- 3,5 V typische Überlastschutz-Schwellenspannung
- 50 ms typische Überlastschutz-Abschaltzeit
- 5V/V typisches Teilerverhältnis von FB zu CS
- 4,3 ms typische Softstartzeit
- Strommesseingang (CS-Pin)
- 320 ns typische Austastung der Vorderflanke für PWM-Komparator
- 0,365 V zu 0,43 V maximaler Stromgrenzwertbereich für PWM-Komparator
- 90 ns typische Vorderflankenaustastung für OC-Fehlerschutz
- 0,61 V zu 0,7 V Sekundärgleichrichter (SR) Kurzschlussfehlerschutz
- 3 SR-Kurzschlussfehler-Abschaltzyklen
- 0,04 V typischer Schwellenwert für die Kurzschlusserkennung
- 4,5 μs typische kurze Erkennungsaustastzeit
- 3 kurze Fehlerbehebungszyklen
- 127°C/W Wärmeübergangswiderstand zur Umgebung
- -40 °C bis +125 °C Temperaturbereich der Betriebssperrschicht
- Nullstromerkennung (ZCD-Pin)
- 9 μA typische Tal-Erkennungsschwelle
- 2,5μs bis 3μs typische Tal-Fensterzeitoptionen
- 96 μA maximaler Schwellenwert für die Erkennung von Einbrüchen, 91 μA typisch
- 79 μA bis 91 μA Schwellenwert für die Erkennung von Stromausfällen
- 50 ms typische Brownout-Abschaltzeit
- 3,3 V bis 3,8 V OVP-Schwellenwertbereich
- 7 OVP Deglitch-Zyklen
- 0,3 V typischer Schwellenwert für den Ausgangskurzschlussschutz
- 7 Deglitch-Zyklen für den Ausgangskurzschlussschutz
- 20 ms typische UVP/SCP-Austastungszeit während des Softstarts
- Gate-Ansteuerung (DRV-Pin)
- 0,2 V zu 8 V Bereich
- 11,5 V typische Hochspannungszangenspannung
- 250 ns typische Anstiegszeit
- 30 ns typische Abfallzeit
- ´Steuerlogik
- Maximale Schaltfrequenzbereiche
- 60 kHz an 70 kHz für NEX80801 NEX80805, und NEX80808
- 76 kHz auf 91 kHz für NEX80809
- Schaltfrequenzbereich
- 20 kHz auf 30 kHz Minimum
- 117 kHz bis 143 kHz maximal im Spitzenlastmodus (NEX80805)
- 78 % (typisch) maximales Tastverhältnis
- Maximale Schaltfrequenzbereiche
- Übertemperaturschutz
- +155 °C typische interne thermische Abschaltschwelle
- +30 °C typische Hysterese der internen thermischen Abschaltung
- 1,5 ms typische externe OTP-Deglitch-Zeit
- ESD-Schutz
- ±2.000 V HBM nach ANSI/ESDA/JEDEC JS-001 Klasse 2, alle Pins außer CS
- ±1.500 V HBM nach ANSI/ESDA/JEDEC JS-001 Klasse 1C, nur CS-Pin
- ±500 V CDM nach ANSI/ESDA/JEDEC JS-001 Klasse C2a
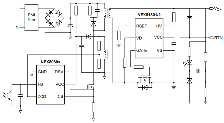
Applikations-Schaltungs-Diagramm
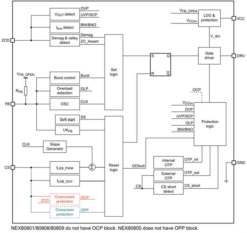
Funktionales Blockdiagramm
Veröffentlichungsdatum: 2025-04-08
| Aktualisiert: 2025-12-23
