Nexperia NMUX1237 Multiplexer/Demultiplexer Evaluierungsboard
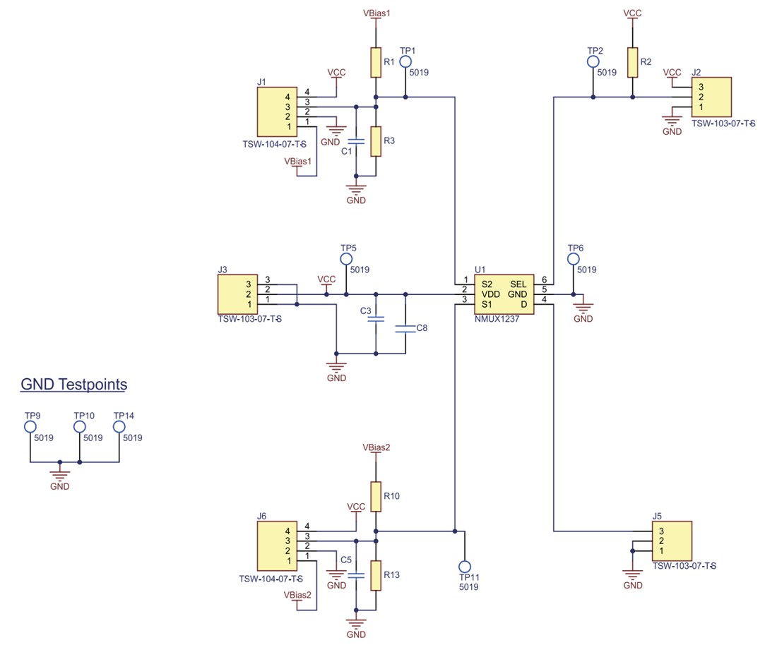
Das Multiplexer/Demultiplexer Evaluierungsboard NMUX1237 von Nexperia basiert auf dem CMOS bidirektionalen Single-Pole-Double-Throw-(SPDT)-Analogschalter NMUX1237. Das Board verfügt über praktische Testpunkte für die Pins GND, VCC, Yn, Z und S. Darüber hinaus sind auf den beiden analogen Kanälen Anschlussflächen für 0603-Widerstände und -Kondensatoren enthalten, sodass der Benutzer bei Bedarf einen benutzerdefinierten Spannungsteiler erstellen kann.Das Multiplexer/Demultiplexer Evaluierungsboard NMUX1237 von Nexperia wird in einem beschrifteten, antistatischen ESD-Beutel geliefert. Der Siebdrucktext erleichtert das Nachschlagen von Pin-Bezeichnungen und -Positionen.
Merkmale
- Integrierte Unterdrückungsschaltung zur Reduzierung des Signalüberschwingens
- Versorgungsspannungsbereich von 1,08 V bis 5,5 V
- Bidirektionaler Signalpfad
- Break-before-Make-Umschaltung
- Sehr geringer On-Widerstand von 4 Ω
- Geringer Versorgungsstrom von 5 nA
- Steuerlogikschwellen über den Versorgungsbetriebsbereich: 1,8 V
Applikationen
- Digitale Niederspannungs-I/Os kombiniert mit analoger Mittelspannungs-Signalüberwachung
- Signalempfindliche Applikationen, die minimale Überschwingungen erfordern
Layout
Schaltbild
Veröffentlichungsdatum: 2025-08-06
| Aktualisiert: 2025-08-26
