NXP Semiconductors TEA173x / TEA175x GreenChip SMPS ICs
NXP Semiconductors TEA173x und TEA175x sind GreenChip Schaltnetzteil- (SMPS) Controller ICs, die hocheffiziente und zuverlässige Stromversorgungen ermöglichen . Die NXP TEA175x-Serie ist die dritte Generation der GreenChip III-SMPS-Controller-ICs, die einen PFC-Controller (Power Factor Correction) sowie einen Flyback-Controller enthalten. Die speziellen, integrierten umweltfreundlichen Funktionen bieten hohen Wirkungsgrad auf allen Leistungsstufen. TEA175x SMPS-Controller-ICs wurden für Geräte mit einem Strombedarf von bis 250W entwickelt. Die GreenChip SMPS Controller ICs TEA173x von NXP Semiconductors sind für Flyback-Topologien und Spitzenstrom- sowie Freqenzregelungsbetrieb ausgelegt. TEA173x ICs besitzen einen Überlastungsschutz (OPP). Dies ermöglicht es dem Controller für einen begrenzten Zeitraum bei Überlast zu arbeiten. Der TEA173x ist für Leistungsanforderungen bis 75W ausgelegt.Merkmale
- SMPS controller IC enabling low-cost applications
- Large input voltage range (12V to 30V)
- Integrated OverVoltage Protection on pin VCC
- Very low supply current during start-up and restart (10μA typical)
- Low start-up voltage (13.2V typical)
- Low supply current during normal operation (0.55mA typical no load)
- Overpower or high/low line compensation
- Adjustable overpower time-out
- Adjustable overpower restart timer
- Fixed switching frequency with frequency jitter to reduce EMI
- Frequency reduction at medium power operation to maintain high efficiency
- Frequency reduction with fixed minimum peak current at low power operation to maintain high efficiency at low output power levels
- Frequency increase at peak power operation
- Slope compensation for CCM operation
- Low and adjustable OverCurrent Protection (OCP) trip level
- Adjustable soft start
- Two protection inputs (e.g. for input UVP and OTP)
- IC overtemperature protection
Applikationen
- Other Applications requiring efficient and cost-effective power supply solutions
- Notebook Adapters
Videos
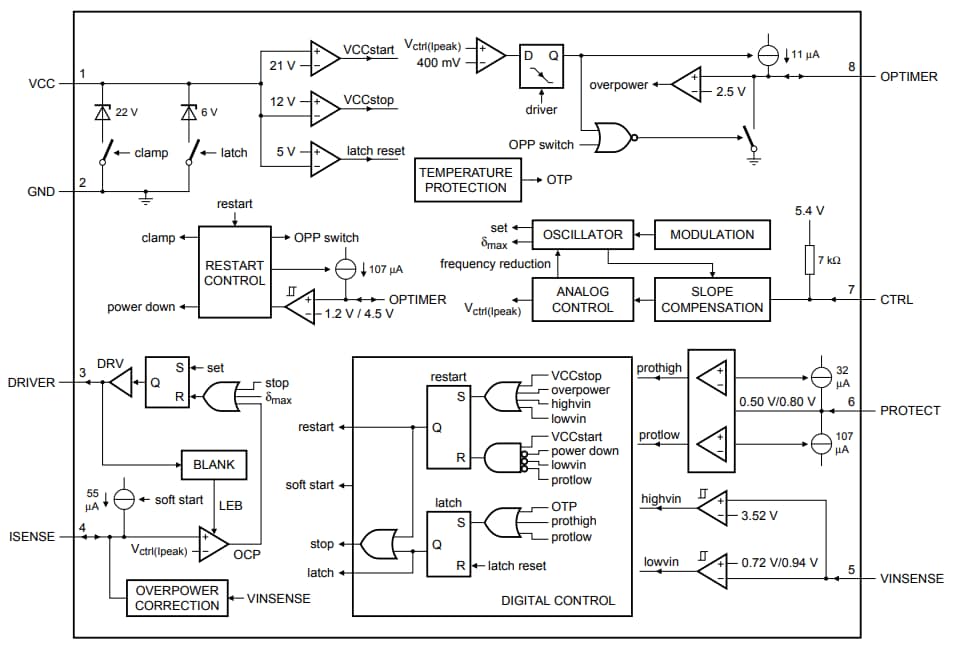
Block Diagram
View Results ( 2 ) Page
| Teilnummer | Datenblatt | Verpackung/Gehäuse | Ausgangsspannung | Schaltfrequenz |
|---|---|---|---|---|
| TEA1738LT/N1,118 | ![]() |
SO-8 | 10.5 V | 26.5 kHz to 78 kHz |
| TEA1738T/N1,118 | ![]() |
Veröffentlichungsdatum: 2011-06-01
| Aktualisiert: 2022-03-11

