NXP Semiconductors TEA2209T Aktiver Brückengleichrichter-Controller
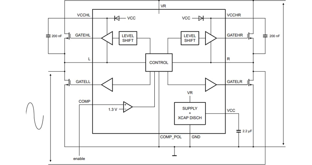
Der NXP Semiconductors TEA2209T aktive Brückengleichrichter-Controller ist als Ersatz für die herkömmliche Diodenbrücke ausgelegt. Die Verwendung des TEA2209T mit niederohmigen externen Hochspannungs-MOSFETs verbessert den Wirkungsgrad des Leistungswandlers erheblich, da die typischen Durchlassleitungsverluste der Gleichrichterdioden eliminiert werden. Der TEA2209T enthält eine X-Kondensator-Entladungsfunktion. Zur Reduzierung des Stromverbrauchs im Standby-Zustand kann ein externes Signal über den COMP-Pin den TEA2209T deaktivieren. Der Controller ist für Stromversorgungen mit einem Leistungsfaktor-Controller der Aufwärtsart als erste Stufe ausgelegt. Die zweite Stufe kann ein Resonanz-Controller, ein Flyback-Controller oder eine andere Controller-Topologie sein. Er kann in allen Netzteilen verwendet werden, die einen hohen Wirkungsgrad erfordern. Der TEA2209T aktive Brückengleichrichter-Controller von NXP Semiconductors wird in einem SO16-Gehäuse angeboten und in einem SOI-Verfahren (Silicon-on-Insulator, SOI) hergestellt.Merkmale
- Wirkungsgrad
- Durchlassleitungsverluste der Diodengleichrichterbrücke werden eliminiert
- Sehr geringer IC-Stromverbrauch: 2 mW
- Applikation
- Integrierte Hochspannungs-Pegelwandler
- Steuert alle vier Gleichrichter-MOSFETs direkt an
- Sehr geringe Anzahl externer Bauteile
- Integrierte 2-mA-X-Kondensatorentladung
- Selbstversorgend
- Vollwellen-Antrieb verbessert den Klirrfaktor (THD)
- Steuerung
- Deaktivierungsfunktion für alle externen Leistungs-MOSFETs
- Unterspannungssperre (UVLO) für High-Side- und Low-Side-Treiber
- Drain-Source-Überspannungsschutz für alle externen Leistungs-MOSFETs
- Gate-Pull-Down-Ströme bei Inbetriebnahme für alle externen Leistungs-MOSFETs
- Technische Angaben
- Sperrschichttemperaturbereich: -40 °C bis +125 °C
- Kleines SO16-Gehäuse; 16 Leitungen; Gehäusebreite 3,9 mm
Applikationen
- Adapter
- Netzteile für Desktop-PC und All-in-One-PCs
- Stromversorgung für Displays
- Netzteile für Server
Videos
Blockdiagramm
Typische Konfiguration
Applikationsdiagramm
Gehäuseabmessungen
Veröffentlichungsdatum: 2021-06-17
| Aktualisiert: 2024-04-03
