NXP Semiconductors TJA1042 Hochgeschwindigkeit-CAN-Transceiver
NXP Semiconductors TJA1042 Hochgeschwindigkeits-Controller-Area-Network(CAN)-Transceiver mit Standby-Modus-Schnittstelle zwischen einem CAN-Protokollcontroller und einem physischen Zweidraht-CAN-Bus. Die Transceiver sind für Hochgeschwindigkeits-CAN-Applikationen in der Automotive-Industrie ausgelegt und bieten mit einem CAN-Protokollcontroller eine differenzielle Sende-/Empfangsfähigkeit zu einem Mikrocontroller. Die TJA1042 Bauelemente bieten ein beispielhaftes passives Verhalten auf dem CAN-Bus, wenn die Versorgungsspannung ausgeschaltet ist, und verfügen über einen sehr stromsparenden Standby-Modus mit Bus-Wake-up-Fähigkeit.Der TJA1042 implementiert den in ISO 11898-2:2016 und SAE J2284-1 bis SAE J2284-5 definierten CAN Physical Layer. Diese Physical-Layer-Implementierung ermöglicht eine zuverlässige Kommunikation in der schnellen CAN-FD-Phase bei Datenraten von bis 5 MBit/s. Der TJA1042B und der TJA1042C zeichnen sich durch kürzere Ausbreitungsverzögerungen aus und unterstützen größere Netzwerktopologien. Die TJA1042 Hochgeschwindigkeits-CAN-Transceiver von NXP Semiconductors sind ideal für alle Arten von HS-CAN-Netzwerken in Knoten, die einen Stromsparmodus mit Wake-up-Fähigkeit über den CAN-Bus benötigen.
Merkmale
- Vollständig konform mit ISO 11898-2:2016, SAE J2284-1 bis SAE J2284-5 und SAE J1939-14
- Timing garantiert für Datenraten von bis zu 5 MBit/s in der schnellen CAN-FD-Phase
- Geeignet für 12-V- und 24-V-Systeme
- Niedrige elektromagnetische Emission (EME) und hohe elektromagnetische Immunität (EMI) gemäß den vorgeschlagenen EMV-Standards IEC 62228-3 und SAE J2962-2
- Ausführungen mit einem VIO -Pin ermöglichen die direkte Verbindung mit 3,3-V- bis 5-V-Mikrocontrollern
- Kürzere Ausbreitungsverzögerung bei den TJA1042B- und TJA1042C-Ausführungen unterstützt größere Netzwerktopologien
- SPLIT-Spannungsausgang auf TJA1042T und TJA1042CT zur Stabilisierung des rezessiven Bus-Pegels
- Sowohl VIO - als auch Nicht-VI/O -Ausführungen sind in SO8- und drahtlosen HVSON8-Gehäusen (3,0 mm2) erhältlich, HVSON8 bietet eine verbesserte Fähigkeit zur automatisierten optischen Inspektion (AOI)
- Extrem umweltfreundliches Produkt [halogenfrei und konform mit den Richtlinien zur Beschränkung der Verwendung gefährlicher Stoffe (Restriction of Hazardous Substances, RoHS)]
- AEC-Q100-zertifiziert
- Vorhersehbares und ausfallsicheres Verhalten
- Standby-Modus mit sehr geringem Stromverbrauch und Host- und Bus-Wake-up-Funktion
- Funktionales Verhalten unter allen Versorgungsbedingungen vorhersehbar
- Der Transceiver löst sich vom Bus (hochohmig), wenn die Versorgungsspannung unter die Abschaltunterspannungsschwelle fällt
- Sendedaten(TXD)-dominante Timeout-Funktion
- Bus-dominante Time-Out-Funktion im Standby-Modus
- Unterspannungserkennung auf den Pins VCC und VIO
- Schutzfunktionen
- Hohe ESD-Belastbarkeit auf den Bus-Pins (±8 kV)
- Hochspannungs-Robustheit auf CAN-Pins (±58 V)
- Bus-Pin-geschützt gegen Transienten in Automotive-Umgebungen
- Thermisch geschützt
Technische Daten
- Versorgungsspannungsbereich: 4,5 V bis 5,5 V
- Versorgungsspannungsbereich auf dem VIO -Pin: 2,8 V bis 5,5 V
- Versorgungsstrom
- 10 μA (typisch) im Standby-Modus, 15 μA (max.)
- Normalmodus: 2,5 mA bis 70 mA
- ESD-Spannung: ±8 kV
- Ableitstrom: ±5 μA
- Eingangswiderstandsbereich: 9 kΩ bis 28 kΩ
- Eingangswiderstandsabweichung: ±1 %
- Differenzieller Eingangswiderstandsbereich: 19 kΩ bis 52 kΩ
- Virtueller Sperrschichttemperaturbereich: -40 °C bis +150 °C
- Typische Abschalt-Sperrschichttemperatur: +190 °C
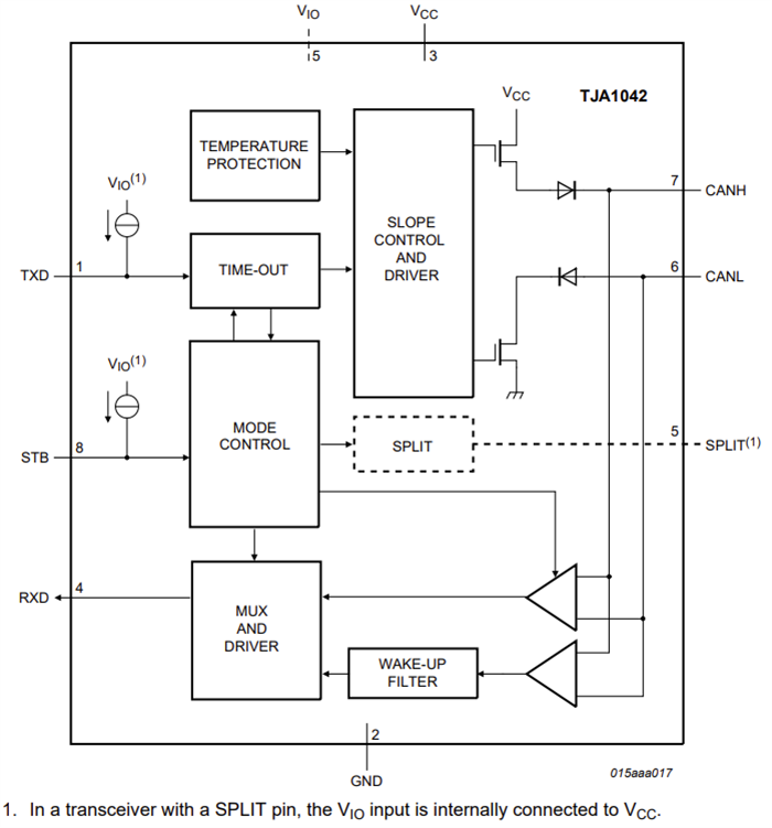
Blockdiagramm
Veröffentlichungsdatum: 2023-05-16
| Aktualisiert: 2023-08-17
