NXP Semiconductors TJA1043 High-Speed CAN Transceivers
NXP Semiconductors TJA1043 High-Speed CAN Transceiver features significantly improved ElectroMagnetic Compatibility (EMC) and ElectroStatic Discharge (ESD) performance levels and is the most advanced stand-alone HS-CAN transceiver solution, providing power supply control for the entire node. The TJA1043 exhibits fail-safe features, network diagnostics, and wake-up source recognition. This new CAN transceiver enables vehicle manufacturers to push down overall network costs while driving up system performance, quality, and reliability. NXP TJA1043 has very low power consumption and demonstrates passive behavior when the supply voltage is turned off. These combined performance characteristics ensure that the vehicle operates as designed without being affected by its anticipated electromagnetic environment.Features
- ISO 11898-2:2016 and SAE J2284-1 to SAE J2284-5 compliant
- Loop delay symmetry timing enables reliable communication at data rates up to 5Mbit/s in the CAN FD fast phase
- Suitable for 12V and 24V systems
- Low ElectroMagnetic Emission (EME) and high ElectroMagnetic Immunity (EMI)
- VIO input allows for direct interfacing with 3V and 5V microcontrollers
- SPLIT voltage output for stabilizing the recessive bus level
- Leadless HVSON14 package (3.0 mm x 4.5 mm) with improved Automated Optical Inspection (AOI) capability
- AEC-Q100 qualified
- Dark green product (halogen-free and RoHS compliant)
- Very low current Standby and Sleep modes, with local and remote wake-up
- Listen-only mode for node diagnosis and failure containment
- Available in SO14 and HVSON14 packages
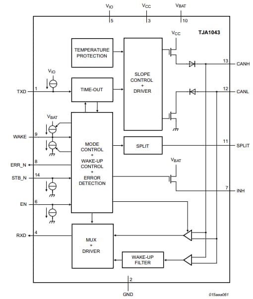
Block Diagram
Veröffentlichungsdatum: 2010-08-16
| Aktualisiert: 2023-08-16
