onsemi / Fairchild FAN49100 TinyPower Abwärts-Aufwärts-Regler
Der Fairchild FAN49100 TinyPower Abwärts-Aufwärts-Regler ist ein hocheffizienter Buck-Boost-Modus-Schaltregler, der Eingangsspannungen entweder oberhalb oder unterhalb der geregelten Ausgangsspannung akzeptiert. Der FAN49100 ist in der Lage bis zu 2A zu bieten, während er die Leistung bei 3,3 V regelt und Vollbrücken-Architektur mit Synchrongleichrichtung verwendet. Der FAN49100 weist einen nahtlosen Übergang zwischen Aufwärts-und Abwärts-Modi auf und reduziert Ausgangsstörungen.Merkmale
- 24µA typical PFM quiescent current
- Above 95% efficiency
- Total layout area = 11.61mm2
- Input voltage range: 2.5V to 5.5V 1.8MHz fixed-frequency operation in PWM mode
- Automatic/seamless step-up and step-down mode transitions
- Forced PWM and automatic PFM/PWM mode selection
- 0.5µA typical shutdown current
- Low quiescent current pass-through mode
- Internal Soft-start and output discharge
- Low ripple and excellent transient response
- Internally set, automatic safety protections (UVLO, OTP, SCP, OCP)
Applikationen
- Smartphones
- Tablets, netbooks, ultra-mobile PCs
- Portable devices with Li-ion battery
- 2G/3G/4G power amplifiers
- NFC
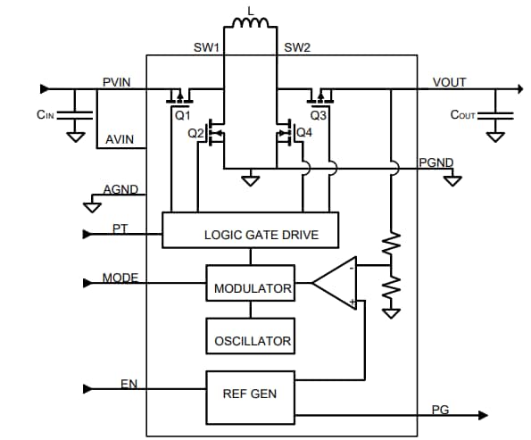
Block diagram
Veröffentlichungsdatum: 2015-10-19
| Aktualisiert: 2022-03-11
